中心議題:
- USB特性
- 用USB對電池充電的要求
解決方案:
- 用USB端口對NiMH電池智能充電
相關閱讀:
解析USB 3.0標準
http://www.cqxjhs.cn/art/artinfo/id/80011933
USB 3.0應用的ESD保護設計
http://www.cqxjhs.cn/art/artinfo/id/80013336
靜電放電保護時怎樣維持USB信號完整性
http://www.cqxjhs.cn/art/artinfo/id/80014261
引言
通用串行總線(USB)端口是一種帶有電源和地的雙向數據端口。USB可以連接所有類型的外圍設備,包括外部驅動器、存儲設備、鍵盤、鼠標、無線接口、攝像機和照相機、MP3播放器以及數不盡的各種電子設備。這些設備有許多采用電池供電,其中一些帶有內置電池。對于電池充電設計來說,應用廣泛的USB既帶來了機遇,也帶來了挑戰。本文闡述了如何將一個簡單的電池充電器與USB電源進行接口。文章回顧了USB電源總線的特性,包括電壓、電流限制、浪涌電流、連接器以及電纜連接問題。同時介紹了鎳氫電池(NiMH)和鋰電池技術、充電方法以及充電終止技術。給出了一個完整的示例電路,用于實現USB端口對NiMH電池智能充電,并給出了充電數據。
1 USB特性
USB總線能夠為低功耗電子設備提供電源。總線電源與電網隔離,并且具有很好的穩定性。但是,可用電流有限,同時負載和主機或電源之間存在潛在的互操作問題。
USB端口由90Ω雙向差分屏蔽雙絞線、VBUS (+5V電源)和地組成。這4條線由鋁箔內屏蔽層和編織網外屏蔽層進行屏蔽。最新的USB規范標準是2.0版,可以從USB組織免費獲得。要做到完全符合該規范標準,需要通過一個功能控制器來實現設備和主機間的雙向通信。規范定義了1個單位負載為100mA (最大)。任何設備允許吸取的最大電流為5個單位負載。
USB端口可分為低功率端口和大功率端口兩類,低功率端口可提供1個單位負載的電流,大功率端口可最多提供5個單位負載的電流。當設備剛連接到USB端口時,枚舉過程對器件進行識別,并確定其負載要求。在此過程中,只允許設備從主機吸取最多1個單位負載的電流。枚舉過程完成后,如果主機的電源管理軟件允許,則大功率設備可以吸取更大的電流。
某些主機系統(包括下游USB集線器)通過保險絲或者有源電流檢測器提供限流功能。如果USB設備未經過枚舉過程便從USB端口吸取大電流(超過1個單位負載),則主機會檢測到過流狀態,并會關閉正在使用的一個或多個USB端口。市場上供應的許多USB設備,包括獨立電池充電器,都沒有功能控制器來處理枚舉過程,但吸取的電流卻超過了100mA。在這種不恰當的條件下,這些設備可能導致主機出現問題。例如,如果一個吸取500mA電流的設備插入總線供電的USB集線器,而且未進行正確的枚舉過程,則可能導致集線器端口和主機端口同時過載。
主機操作系統采用高級電源管理時情況會更加復雜,特別是筆記本電腦,它總是希望端口電流盡可能低。在某些節電模式下,計算機會向USB設備發出掛起命令,而后則認為設備進入了低功耗模式。設備中包含一個能與主機進行通信的功能控制器始終是一個比較好的做法,即使對于低功耗設備來說也是如此。
USB 2.0規范非常全面,規定了電源的質量、連接器構造、電纜材質、容許的電壓跌落以及浪涌電流等。低電流和大電流端口具有不同的電源指標。這主要是由主機和負載間的連接器和電纜上的電壓跌落決定的,并包括由USB供電的集線器上產生的電壓跌落。包括計算機或者自供電USB集線器在內的主機,都具有大電流端口,可提供最大500mA的電流。無源、總線供電的USB集線器具有低電流端口。表1列出了USB大電流和低電流端口上游端(電源)引腳允許的電壓容限。
表1. USB 2.0規范電源質量標準 Parameter Requirement

*這些指標適用于上游端主機或集線器端口的連接器引腳。電纜和連接器上的I x R跌落需另外考慮。
在符合USB 2.0規范的主機中,大功率端口的上游端具有120uF、低ESR電容。所連接的USB設備的輸入電容限制在10?F以內,在最初的負載連接階段,允許負載從主機(或自供電集線器)吸取的最大電荷數為50?C。這樣一來,當新設備連接至USB端口時,上游端口的瞬態電壓跌落小于0.5V。如果負載正常工作時需要更大的輸入電容,則必須提供浪涌電流限制器,以保證對更大的電容充電時電流不會超過100mA。
[page]
當USB端口帶有一個總線供電的USB集線器,集線器上接了低功耗設備時,USB口上允許的直流電壓跌落如圖1所示。大功率負載與總線供電的集線器連接時,電壓跌落將超過圖1給出的指標,并會引起總線過載。

圖1. 主機至低功率負載的電壓跌落大于圖中給出的允許直流電壓跌落時,會引起總線過載。
2 電池充電要求
2.1 單節鋰離子和鋰聚合物電池
如今的鋰電池充電至最大額定容量后,其電壓通常為4.1V至4.2V之間。當前市場上正在出售的、更新的、容量更大的電池,其電壓范圍在4.3V至4.4V之間。典型的棱柱形鋰離子(Li+)和鋰聚合物(Li-Poly)電池容量為600mAh至1400mAh。
對Li+和Li-Poly電池來說,首選的充電曲線是從恒流充電開始,一直持續到電池電壓達到額定電壓。然后,充電器對電池兩端的電壓進行調節。這兩種調節方式構成了恒流(CC)恒壓(CV)充電方式。因此,這種類型的充電器通常稱為CCCV充電器。CCCV充電器進入CV模式后,電池的充電電流開始下降。若采用0.5C至1.5C的典型充電速率充電,則當電池達到其充滿容量的80%至90%時,充電器由CC模式轉換為CV模式。充電器一旦進入CV充電模式,則對電池電流進行監視;當電流達到最低門限(幾毫安或者幾十毫安)時,充電器終止充電。鋰電池的典型充電曲線如圖2所示。

圖2. 使用CCCV充電器對Li+電池充電時的典型曲線
從圖1所示的USB電壓跌落指標可以看出,端口供電集線器的下游低功率端口電壓不具備足夠的余量,很難將電池充至4.2V。充電通路上存在的小量額外電阻會妨礙正常充電。
Li+和Li-Poly電池應在合適的溫度下進行充電。制造商推薦的最高充電溫度通常為+45°C至+55°C之間,允許的最大放電溫度可再高出10°C左右。這些電池使用的材料,化學性質非常活潑,如果電池溫度超過+70°C,會發生燃燒。鋰電池充電器應具備熱關斷電路,該電路監視電池溫度,如果電池溫度超過制造商推薦的最大充電溫度時,則終止充電。
2.2 鎳氫電池(NiMH)
NiMH電池比鋰電池要重一些,其能量密度也比鋰電池低。一直以來,NiMH電池比鋰電池要便宜,但是最近二者的價格差在縮小。NiMH電池具有標準尺寸,在大多數應用中可直接替換堿性電池。每節電池的標稱電壓為1.2V,充滿后會達到1.5V。
通常采用恒流源對NiMH電池充電。當達到充滿狀態時,會發生放熱化學反應,并導致電池溫度上升,電池端電壓降低。可檢測電池溫度上升速率或者負向電壓變化率,并用來終止充電。這些充電終止方法分別稱為dT/dt和-ΔV。充電速率非常低時,dT/dt和-ΔV不太明顯,很難精確檢測到。電池開始進入過充狀態時,dT/dt和-ΔV響應開始顯現。此時如果繼續充電,將損壞電池。
[page]
終止檢測在充電速率大于C/3時要比低充電速率時容易得多。溫度上升速率大約為1°C/分鐘,-ΔV響應也比低充電速率時更明顯。快充結束后,建議以更小的電流再充一段時間,以徹底充足電池(補足充電)。補足充電階段結束后,采用C/20或者C/30的涓充電流來補償自放電效應,使電池維持在充滿狀態。圖3所示為采用DS2712 NiMH充電器對NiMH電池(事先已充了一部分電)進行充電的電池電壓曲線。在該圖中,上面一條曲線的數據在充電電流正在灌入電池時獲得,下面那條曲線的數據在切斷電流時測得。在DS2712中,該電壓差被用來區分NiMH電池和堿性電池。如果檢測到堿性電池,則DS2712不會對它進行充電。

圖3. 采用DS2712充電控制器對NiMH電池充電
2.3 開關與線性
USB 2.0規范允許低功率端口提供最大100mA電流,大功率端口提供最大500mA電流。如果采用線性調整器件來調節電池充電電流,這也就是最大可提供的充電電流。線性調整器件(圖4)的功耗為P = VQ x IBATT。這會造成調整管發熱,可能需要安裝散熱器,以防止過熱。

圖4. 功耗等于電池充電電流乘以調整管兩端的電壓
對應5V標稱輸入電壓,調整器件消耗的功率與電池類型、數量和電池電壓有關。

圖5. 采用5.0V電壓的USB端口對NiMH電池充電時,線性調整器件的功耗[page]
標稱輸入電壓為5.0V時,線性USB充電器對NiMH電池充電的功耗計算結果如圖5所示。對單節電池充電時,線性充電器的效率僅為30%;對兩節電池充電時,效率為60%。用500mA電流對單節電池充電時,功耗會高達2W。這樣的功耗通常需要加散熱器。功耗為2W時,熱阻為+20°C/W的散熱器在+25°C環境溫度下會被加熱至大約+65°C,要得到滿額性能,還需要有流動空氣來協助其散熱。處于空氣靜止的封閉空間內,溫度會更高。
采用基于開關調節器的充電器可解決多個問題。首先,與線性充電器相比,能夠以更快的速率、更大的電流對電池進行充電(圖6)。由于功耗較低、發熱較少,熱管理方面的問題也減少了。同時,由于運行溫度降低,充電器更加可靠。

圖6. 對單節NiMH電池充電時,線性充電器和開關充電器的充電時間不同
圖6中的計算結果基于以下條件和假設得到:采用高功率USB口最大允許電流(500mA)的大約90%充電;開關調節器采用非同步整流的buck轉換器,具有77%效率。
2.4 電路實例
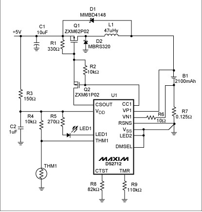
圖7所示電路是用于單節NiMH電池充電的開關模式降壓型調節器。它采用DS2712充電控制器調節充電電流和終止充電。充電控制器監視溫度、電池電壓和電池電流。如果溫度超過+45°C或者低于0°C,控制器不會對電池充電。

圖7. USB端口對單節NiMH電池快速充電的原理圖[page]
如圖7所示,Q1是降壓型充電器的開關功率晶體管;L1是濾波電感;D1是續流或整流二極管。輸入電容C1為10uF、超低ESR的陶瓷濾波電容。用鉭電容或者其它電解電容替代C1會使充電器的性能降低。R7是電流調節器檢測放大器的檢流電阻。DS2712的基準電壓為0.125V,并具有24mV滯回。通過CSOUT提供閉環、開關模式電流控制。充電控制引腳CC1將Q2的柵極拉低時,使能Q1的柵極驅動。Q1和Q2均為低Vt (柵-源門限電壓)的pMOSFET。CC1和CSOUT均為低電平時,Q2的漏-源電壓將稍大于Vt。該電壓以及CSOUT的正向壓降構成了Q1的柵極開關電壓。CC1為低電平時,啟動電流閉環控制。圖8所示為啟動開關時的波形。上方波形是0.125Ω (檢流電阻兩端的電壓,下方波形是Q1漏極至GND的電壓。開始時,當Q1打開(CC1和CSOUT均為低電平)時,電感電流向上爬升。當電流增大到使檢流電阻兩端的電壓達到0.125V時,CSOUT變為高電平,開關關斷。此后,電感電流開始下降,直到檢流電阻兩端的電壓達到約0.1V,CSOUT又變為低電平。只要CC1為低電平,該過程將一直持續。

圖8. USB NiMH充電器的啟動波形
DS2712的內部狀態機控制著CC1的工作。充電開始時,DS2712先對電池進行狀態測試,以確保電池電壓在1.0V至1.65V之間,并確認溫度在0°C至+45°C之間。如果電壓低于1.0V,DS2712將以0.125的占空比拉低CC1,對電池緩慢充電,以防損壞電池。一旦電池電壓超過1.0V后,狀態機轉為快充模式。快充時占空比為31/32,即大約97%。“跳過”的間隙內進行電池阻抗測試,以確保不會對錯誤放入充電器的高阻抗電池(例如堿性電池)進行充電。檢測到-2mV的-ΔV后,快充結束。如果未檢測到-ΔV,將持續快充,直到快充定時器超時,或檢測到過溫或者過壓故障狀態(包括阻抗不合格)為止。快充完成(由于-ΔV或快充定時器超時) 后,DS2712進入定時補足充電模式,占空比為12.5%,持續時間為所設快充定時的一半。補足充電完成后,充電器進入維持模式,占空比為1/64,直到電池被拿走或重新上電。
采用圖7所示充電器和大功率USB端口對2100mAh NiMH電池充電時,快充時間為2小時多一點,大約3個小時完成包括補足充電在內的全部充電過程。從端口吸取的電流為420mA。如果需要與主機進行枚舉過程,并需要大電流使能操作,可在R9和地之間串聯一個開漏極nMOSFET。如果MOSFET關斷,則TMR浮空,DS2712進入掛起狀態。
3 總結
對于小型消費類電子設備的電池充電而言,USB端口是一個經濟、實用的電源。為完全符合USB 2.0規范,連接在USB端口上的負載必須能夠與主機進行雙向通信。負載也必須符合電源管理要求,包括低功耗模式,以及便于主機確定何時需要從端口吸取大電流的手段。盡管部分兼容的系統能夠適應大部分USB主機,但有時會出現意想不到的結果。只有很好地理解USB規范要求和負載的期望,才能在對于規范的兼容性與負載復雜度之間取得較好的平衡。






