【導讀】過去幾年,連接到單一顯示器的視頻源數量逐漸增加,使得視頻信號切換成為大多數視頻系統的必備功能。例如,在典型的家庭娛樂系統中,有線或衛星電視所用的機頂盒 (STB) 或數字錄像機 (DVR)、VCR、DVD播放器、視頻游戲機和PC等全都連接到一臺顯示器。多個視頻源切換到單一顯示器的功能也擴展到汽車,其中的視頻源包括車載娛樂系統 (VES)、后視攝像頭、DVD播放機、導航系統和輔助視頻輸入。
傳統的CMOS多路復用器和開關在視頻頻率條件下使用時,存在若干不足之處,其導通電阻會引入失真,降低差分增益和相位性能,并且與端接電阻相互影響,使傳入的視頻信號衰減,影響亮度。系統設計人員通過增加外部緩沖來提高增益和驅動能力,從而解決這一問題。
使用具有禁用模式的高速視頻放大器可以簡化視頻多路復用設計。當放大器禁用時,其輸出級進入高阻抗狀態。這與省電模式不同,后者雖然可以顯著降低功耗,但會使輸出級處于不明確狀態。
高速視頻放大器1具有所需的全部關鍵特性,非常適合此項功能。其高輸入阻抗不會影響傳輸線路的特征阻抗,因而可進行反向端接。由于是視頻放大器,因此本身具有良好的視頻特性,包括差分增益和相位、壓擺率、帶寬以及0.1 dB平坦度。
在多路復用配置中,禁用的通道相對于活動通道表現為高阻抗負載。增益設置和反饋電阻對活動放大器構成負載,但其值遠大于150-ohm 視頻負載,因此其影響可忽略不計。擁有這些關鍵特性的一些高速視頻放大器包括AD8013、AD8029和AD8063。表1列出了具有代表性的可多路復用視頻放大器。
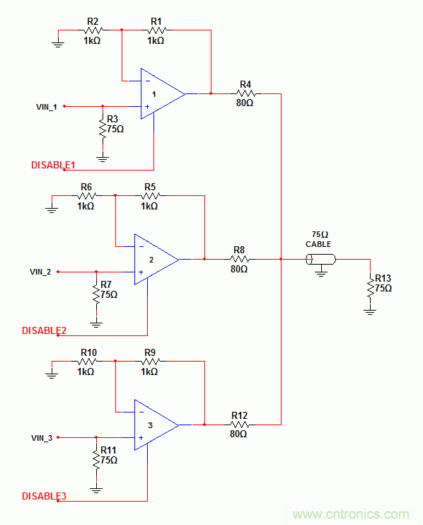
3:1視頻多路復用器
ADA4853-3具有獨立禁用控制功能,適合用作低成本3:1緩沖輸出視頻多路復用器。其輸出阻抗在10 MHz時大于2 kohms,因此可連接放大器輸出以形成一個具有出色開關行為和隔離特性的3:1多路復用器。采用5 V單電源供電時,圖1所示的配置可在10 MHz時提供14 MHz帶寬 (0.1 dB)、+2的增益及58 dB通道關斷隔離。通道間切換時間為10 -μs,支持CVBS模擬視頻應用。

圖1. 3:1視頻多路復用器。
高性能2:1視頻多路復用器
圖2顯示了一個高性能2:1多路復用器。兩個輸入放大器配置為單位增益跟隨器,而輸出放大器的增益設為+2。兩級均可以關斷,因此這種多路復用器可以實現出色的輸入至輸出關斷隔離,如圖3所示。此配置的切換時間為45s。

圖2. 2:1視頻多路復用器。

圖3. 利用ADA4853-3構建的2:1多路復用器的關斷隔離特性。
2:1視頻多路復用器和SAG校正
信號幅度增益(SAG) 校正用于對后部端接電纜的150 Ω視頻負載與輸出耦合電容形成的高通濾波器進行低頻補償。傳統交流耦合使用較大且昂貴的耦合電容,成本較高,而且會浪費寶貴的PCB空間。SAG校正允許用兩個較小的低成本電容取代一個較大的交流耦合電容。圖4顯示了一個具有SAG校正功能的高性能2:1多路復用器。補償網絡包括C1、C2、R11和R12。場傾斜衡量施加一個恒定的亮度信號時,交流耦合電容上的電壓降(傾斜)幅度。此電壓降由75 Ω負載電阻產生的小放電電流引起。所示電容值經過優化,可實現與220 μF交流耦合電容相當的場傾斜。典型的220 μF交流耦合鉭電容占用28 mm2的面積,大批量采購成本為0.50美元/片。SAG校正所用的典型47 μF和22 μF電容分別占用約0.72 mm2和0.4 mm2的面積,大批量采購成本均低至0.10美元/片。

圖4. 2:1視頻多路復用器。

圖5. 具有SAG校正功能的2:1多路復用器的頻率響應。
結論
具有獨立禁用引腳的高速視頻放大器非常適合構建復合高分辨率視頻應用的簡單、低成本視頻多路復用器和開關。不僅是CMOS開關的理想替代器件,而且性價比高于視頻多路復用器。如果您的系統需要視頻切換功能,務必考慮使用高速視頻放大器。
表1. 可多路復用的高速放大器

推薦閱讀:



