【導讀】通訊應用使用基于半橋、全橋或同步降壓功率拓撲的電源模塊。這些拓撲使用高性能半橋驅動器實現高頻操作和高效率。半橋柵極驅動器采用的技術已在業界成功應用了數十年,UCC27282 120-V 2.5A/3.5A半橋驅動器是最新發展成果。
結合新功能與改進的工作范圍,UCC27282具有全新水平的性能表現,以提高電源模塊的穩健性,并在優化功率級設計方面提供更大的靈活性。
本應用指南將概述UCC27282相對于上一代驅動器的優勢,優化設計并增強穩健性。
前言
隨著對給定尺寸,甚至縮小尺寸內更高處理能力的需求,電信和數據通信設備性能也在不斷增加。增加的設備性能導致電源需求增加。必須從空間利用率和效率角度優化這些系統中的電源。電信和數據通信系統的復雜性也在增加,這使得它們更容易受到噪聲和瞬態的影響。數據中心的功耗越來越受到關注。出于這個原因,重點在于提高效率,同時降低未被主動使用的設備的待機或空閑功耗。大多數數據通信和電信電源模塊都具有使能功能,可降低輸入待機功耗。
UCC27282 120V半橋驅動器的新特性
UCC27282 120V半橋驅動器具有多項新特性和參數改進,有助于實現更高水平的電源模塊性能和穩健性。EN引腳上的低電平信號可禁用驅動器,將UCC27282設置為非常低的IDD電流狀態。當禁用電源模塊時,這種非常低的電流將有助于實現非常低的輸入待機功耗。UCC27282 VDD工作范圍已擴展至5.5V至16V。這可以使設計人員優化VDD工作電壓,以實現更低的柵極驅動損耗。UCC27282包括輸入互鎖功能,防止在LI和HI輸入同時為高電平時,兩個柵極驅動器輸出也同時處于高電平狀態。
UCC27282擴展的VDD工作范圍
柵極驅動損耗和傳導損耗
大多數48V VIN電信和數據通信電源模塊設計的柵極驅動器VDD電壓在9V至10V范圍內,使用100V半橋驅動器驅動100V VDS額定功率MOSFET。隨著VGS驅動電壓的降低,柵極驅動損耗降低,許多MOSFET器件的RDS(on)與VGS曲線顯示出8V至10V VGS以上的RDS(on)幾乎沒有降低。選擇驅動器VDD的一項考慮因素是開啟UVLO閾值,以及包括偏置電壓上的負電壓瞬變的一些裕度。對于上一代驅動器,這可能導致選擇驅動器VDD高于最佳柵極驅動和傳導損耗工作點。
CSD19531 100V 5.3mΩ MOSFET Qg 與VGS曲線如圖1所示,RDS(on)與VGS曲線如圖2所示。雖然該MOSFET的RDS(on)規格為VDS = 6V,但可以看到RDS(on)曲線在6V時仍然具有明顯的下降。在VGS = 8V時,曲線變得更平坦。圖1顯示了隨VGS增加的柵極電荷,正如預期,其斜率變化接近閾值電壓。
柵極驅動損耗取決于VDD、開關頻率(FSW)和MOSFET Qg,如下面的等式1所示。

圖2.CSD19531 RDS(on) 與 VGS
具體的最佳柵極驅動幅度取決于電源傳動系統的工作條件,包括開關頻率和MOSFET RMS電流。此外,關于Qg與VGS曲線以及RDS(on)與VGS曲線的功率MOSFET的特性非常重要。有關優化損耗的指導,請參考TI應用指南“通過調整柵極驅動幅度優化MOSFET特性”。
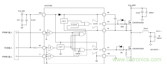
為了說明總功率系、柵極驅動損耗和組合損耗,圖3中所示的同步降壓轉換器在以下條件下進行了測試:VIN=48V,Fsw=200kHz, IOUT=4A(DC), LI/HI死區時間=50ns。

圖3.UCC27282同步降壓測試電路
輸出功率為96W的同步降壓測試電路數據如下圖4所示。可以看到柵極驅動器功耗隨著VDD的增加而增加。功率轉換器損耗在6V和7V VDD時更高,并且在8V VDD和更高電壓下相對穩定。結合的柵極驅動和功率轉換器損耗在8V VDD時最小。該MOSFET不是邏輯電平FET,邏輯電平MOSFET的最佳柵極驅動電壓可能會更低。

圖4.同步降壓柵極驅動、功率轉換器和總功耗
VDD范圍內的柵極驅動強度
之前的測試數據討論涵蓋了柵極驅動損耗和導通損耗與驅動器VDD工作點之間的權衡。柵極驅動器在VDD工作范圍內的另一個重要方面是保持足夠的驅動強度,尤其是在較低的VDD時。在12V VDD,UCC27282柵極驅動器具有2.5A拉電流和3.5A灌電流的足夠驅動強度,這是大多數100V半橋柵極驅動器規定的工作電壓。雖然柵極驅動強度受UCC27282上VDD電壓水平的影響,但類似的競爭產品的柵極驅動強度在較低的VDD水平時明顯更低,如圖5和圖6所示。

在較低VDD下降低的驅動強度導致VGS上升和下降時間增加,這將增加開關損耗。使用與圖3所示相同的測試電路和相同的工作條件,將競爭產品的柵極驅動器測試數據與在相同條件下工作的UCC27282進行比較。圖7比較了UCC27282和競爭產品器件之間包括柵極驅動器和功率轉換器在內的所有損耗的效率。與競爭產品器件相比,可以看到在6V至10V的VDD范圍內,UCC27282柵極驅動器轉換器效率明顯改善。

圖7.UCC27282和競爭產品同步降壓效率與VDD
UCC27282使能功能
當EN引腳低于1.21V的典型下降閾值時,UCC27282的使能功能將IC設置為非常低的IDD電流狀態并禁用驅動器的LO和HO輸出。當處于禁用狀態時,UCC27282的ISD在VDD = 12V時典型值為7uA。當處于非開關狀態時,這比典型的上一代驅動器低得多,如下面的圖8所示。圖8比較了處于使能狀態非開關條件和禁用條件的UCC27282 IDD與處于非開關條件的UCC27201A驅動器。UCC27201A的非開關電流是許多早期100V半橋驅動器的典型值。UCC27201A UVLO通常為7.1V,因此IC不會在此UVLO上升閾值以下工作。該UVLO上升閾值也是許多早期100V驅動器的典型值。可以看到UCC27282禁用電流ISD遠低于UCC27201A的IQ。在VDD = 8V時,UCC27201A IQ為297uA,UCC27282 ISD為4.1uA,待機功耗為~2.4mW,而UCC27282為~33uW。在VDD = 10V時,UCC27201A IQ為389uA,而UCC27282 ISD為5.54uA,待機功耗為3.89mW和55.4uW。有關待機功耗和電流比較的詳細信息,參見表1。
如果最終應用需要多個驅動器,則待機功耗的差異與所需驅動器的數量有關。再加上精心設計的監控和偏置電路以及選擇控制器IC,UCC27282可以幫助實現極低的待機功耗。


UCC27282輸入互鎖功能
UCC27282驅動器包含輸入互鎖功能,可防止LO和HO輸出同時處于高電平狀態。包括同步降壓、半橋、全橋和全橋同步整流在內的許多拓撲結構都不能容忍高側和低側MOSFET同時導通,否則可能會發生交叉導通,可能導致損壞。有許多事件可能導致電壓尖峰或振鈴超出正常觀測的特性,包括短路或靜電釋放或EFT(電快速瞬變)事件的瞬態等故障情況。這些異常情況可能導致對柵極驅動器輸入信號等關鍵控制信號的干擾。UCC27282在LO和HO輸出上升沿和下降沿之間沒有強制死區時間,因此控制器仍然可以確定時序,以實現精確的死區時間控制。下面的圖9說明了LO和HO輸出都處于低電平狀態,對應于LI和HI輸入上的20ns重疊。

總結
UCC27282柵極驅動器具有多種功能,有助于在通信和數據通信模塊中實現更高水平的性能和穩健性。
利用UCC27282,VGS柵極驅動電壓工作范圍可以擴展到更低的水平以實現最佳工作參數,實現最高效率。不同于上一代驅動器,如果最佳工作點為8V或9V VDD范圍,UCC27282驅動器將具有更大的偏置電壓瞬變或壓降裕度,而不會觸發UVLO關斷。
與競爭產品器件相比,UCC27282在較低的VDD范圍內工作時可以保持足夠的柵極驅動強度。這可以獲得功率轉換器效率的顯著提升。
使能功能可將電源轉換器中每個驅動器的待機電流降低300uA至450uA。這有助于實現非常低的待機功耗,這可成為終端設備的特征優勢。
由于輸入互鎖功能,使用UCC27282柵極驅動器的功率轉換器的穩健性將得到改善。對于柵極驅動器因輸入信號電壓尖峰或噪聲的誤觸發,功率MOSFET功率級將不會有明顯的交叉傳導。
推薦閱讀:





