【導讀】醫療健康技術正迎來前所未有的融合,這一融合就是信息技術與醫療健康的融合。醫療健康終端設備種類日趨豐富、數量飛速增長,并向著網絡化、開放化、便攜化、智能化、可穿戴等方向快速發展,以智能可穿戴設備為代表的新興信息產品與技術的傳播和應用,推動醫療健康領域服務與功能全面升級。
可穿戴設備市場進入上升期
大多數市場研究機構都認為,智能可穿戴設備市場已進入快速上升期。根據BI Intelligence的預測,2014年全球智能可穿戴設備出貨量將達到1億臺,2018年將達到3億臺。按平均每天42美元的出貨價格計算,2018年全球智能可穿戴設備銷售規模將達到120億美元;另一家研究機構ABI Reasearch 預測,未來5年智能可穿戴設備將進入爆發和普及期,預計2018年全球可穿戴設備出貨量將達到4.85億臺,對應銷售規模為190億美元;瑞士信貸的預測更為樂觀:未來兩到三年,可穿戴技術市場規模將由現有的30億~50億美元增長至300億~500億美元。Deloitte任務,2015年將是智能可穿戴設備激增的拐點。屆時,用于醫療健康的可穿戴技術至少占到50%的份額,未來所占比例
將更多。
《2013年互聯網趨勢報告》中指出,智能可穿戴技術將為人類帶來重大的科技變革,將像上個世紀80年代的個人電腦和現在的智能手機一樣,改變人類的生活方式,成為下一個十年的重大投資機會。2013年,資本實驗室共收錄涉及智能可穿戴技術的風險投資交易數量32筆,交易額3.728億美元。醫療可穿戴領域交易數量同為32筆,披露交易額1.878億美元,其中用于健康管理的可穿戴技術交易數量27筆,占比84%,交易額超過1.71億美元,占比91%(見圖一)。

資料來源:資本實驗室
圖1 2013年智能可穿戴技術風險投資情況(單位:萬美元)
醫療應用前景值得期待
Transparency Market Research研究表明,醫療是智能可穿戴設備最具前景的應用領域(見圖2),智能可穿戴設備將為醫療健康行業帶來革新氣象。來自經濟學人智庫調查顯示,近一半的醫生認為未來既需要遠程數據處理和診斷決策的服務,更需要智能可穿戴智設備的支持。

注:2014-2018年預測值
資料來源:Transparency Market Research
圖2 2011-2018年智能可穿戴設備在不同領域發展趨勢
智能可穿戴設備極具發展潛力,作為移動互聯新的入口,最大的作用不在于硬件本身,而在于通過硬件粘住客戶。通過硬件,可以收集到海量的醫療數據,由此衍生出很多商業模式,如利用海量醫療數據為消費者提供個性化的遠程服務、為臨床外包機構提供研發服務、為醫療提供自動分診服務等。如今一些健康服務提供商提供的個人健康管理業務,實現了集前端健康管理終端和后臺管理服務為一體,消費者可以通過智能可穿戴設備內置的“體征檢測感知終端”監測處體征信息,并通過網絡將信息發送至相應的健康監測中心,從而隨時隨地地獲取個性化監測服務、長期健康檔案管理服務和定期健康監測報告。
醫療健康服務應用價值
智能可穿戴設備是利用人們日常穿戴,如眼鏡、手表、手環、服飾及鞋襪等進行智能化設計開發而推出的設備,可以用緊貼人體的佩戴方式測量各項體征,目前已問世的設備包括智能眼鏡、智能手表、智能手環、智能鞋墊等。通過智能可穿戴設備,可以即時獲取個人實時體征信息。而傳統醫學的診斷,多基于某一時刻的靜態體征數據,實時數據的便利獲取和積累有助于推動基于動態體征數據診斷的醫學研究,對于病情診斷和健康管理的自我量化意義重大。表1例舉了智能可穿戴設備在人體生理監測的典型應用。

表1 智能可穿戴設備在人體生理監測的典型應用
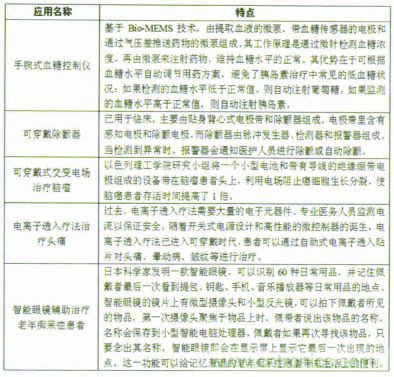
智能可穿戴設備除用于生命體征的檢測外,還可以對疾病治療起到輔助作用,通過傳感器采集人體的生理數據(如血糖、血壓、心率、血氧含量、體溫、呼吸頻率等),并將數據無線傳輸至中央處理器,中央處理器再講數據發送至醫療中心,以便醫生進行全面、專業、及時的分析和治療。表2例舉了智能可穿戴設備用于疾病治療的典型應用。

表2 智能可穿戴設備用于疾病治療的典型應用
總之,智能可穿戴設備的介入,為提高人類生活質量做出積極的貢獻,在人體生理實時監測和疾病治療方面出現了很多顛覆性的創新應用,為醫療健康領域注入了一針強心劑。



