- 學習過電壓放大器輸出保護電路設計
- 采用MOSFET管
- 除分流輸出引腳單獨的電源引腳
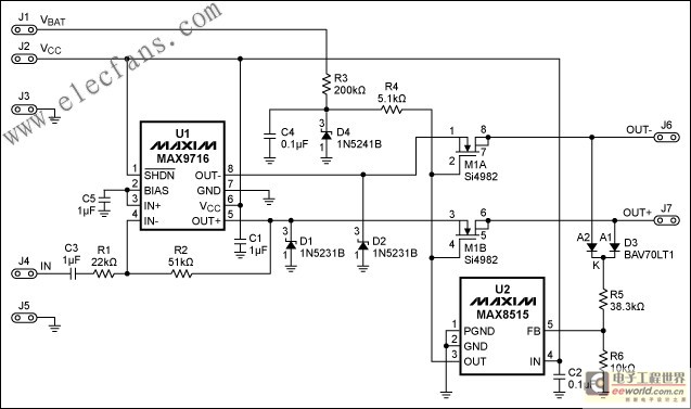
為汽車電子產品的普遍要求,任何直接的線束連接器必須能夠承受短路的電池電壓。這個規定是必要的可靠性和安全性。其中一個需要這種保護的例子是音頻放大器,能在汽車內飾生產指標的噪音。盡管從低電壓(3.3V或5V)操作,它必須能夠站在過滿電池電壓。一個保護網絡,這些放大器(圖1)適當的可用于汽車電路,以及其他。

圖1。此輸出保護電路提供過壓故障持續保護。
一個雙N溝道MOSFET斷開在回答有關任何輸出高電壓狀態下從線束放大器輸出。 MOSFET管(M1A及數M1B)一般上,用自己的驅動11V的齊納二極管的(4點)及其約11V的偏置元件。這種雙二極管D3提供了一個在每個輸出直流電壓二極管或連接,從而產生電壓,控制分流穩壓器U2樂隊(MAX8515)輸出。所示的電路U1的保護,一個1.4W功率AB類放大器(MAX9716)以上(聲音警告和汽車的司機的跡象)中提到的應用場合。
在正常操作時,放大器輸出的直流元件是在一個一半的VCC電源(在此情況下為2.5V,為此,VCC = 5V時)。 MOSFET的充分加強了11V的柵極驅動器,分流穩壓器輸出為OFF,因為它的反饋輸入(引腳5)低于內部0.6V閾值。如果任一輸出超過5V,通過分進入R5/R6的維生素D3電流流過,拉動高于閾值反饋終端。分流調節器的輸出然后再換從11V MOSFET的柵極電壓幾乎到地面,以阻止高電壓從通過關閉的MOSFET放大器。 MOSFET的容易承受的連續輸出電壓,電路恢復正常運轉時短被刪除。由于電路沒有瞬間響應,包括兩個齊納二極管(D1和D2),以提供在故障條件開始時的保護。
[page]
圖2的波形代表一個工作電路。放大器的輸出之一(上跟蹤,深藍色)是一個1kHz正弦波直流偏壓為2.5V。第二次跟蹤(青色)是線束上看到的信號。這也從一開始就是在2.5V直流偏置一個1kHz正弦波,但200μs是一個18V電源短路。第三次跟蹤(洋紅色)是分流穩壓器輸出,最初在11V的偏見,但拉回應過壓條件地面。第四次跟蹤(綠色)線束的電流。最初是一個正弦波,電流下降到零這個回應過壓條件。

圖2。
在圖1,U1的兩(頂部跡線)是一個受保護的音頻輸出端時,意外地對外交往一個18V電源電壓(第二追蹤)。在組件上顯示為5V操作優化這個電路。對于其他的電壓,你可以調整R5/R6的電阻值。分流穩壓器必須能夠在飽和的功能,因此需要除分流輸出引腳單獨的電源引腳。該電路可承受28V的短褲多次不損壞。



