【導讀】相信各位工程師朋友們都遇到過電源不穩定的現象,這種現象有可能是原理圖或者PCB設計不當導致的,也有可能是環路補償不夠的因素;而由于次諧波振蕩導致的電源不穩定現象,大家了解多少。
摘要
相信各位工程師朋友們都遇到過電源不穩定的現象,這種現象有可能是原理圖或者PCB設計不當導致的,也有可能是環路補償不夠的因素;而由于次諧波振蕩導致的電源不穩定現象,大家了解多少?
常用的開關變換器的閉環反饋控制有電壓型控制和電流型控制兩種。電壓型PWM控制技術是指輸出的電壓Vout和基準電壓Vfb進行比較后,得到的誤差信號Verror。該誤差信號與鋸齒波發生器產生的鋸齒波信號進行比較,然后由PWM比較器輸出占空比變化的矩形波驅動信號。這個環路最大的缺點是:開關電源的電流都會流經電感,導致相應的電壓信號有一定的延遲。
基于以上缺點,越來越多的電源廠商在設計產品的時候會加入電流反饋PWM控制模式,而電流控制模式又分為峰值電流控制模式以及平均電流控制模式。相比峰值電流控制模式,平均電流控制模式響應速度比較慢,控制環路更為復雜,所以實際應用中峰值電流控制模式更為普遍。本文將重點介紹峰值電流控制模式下的電源環路,并且以ADI的電源為例闡述目前相關廠商在芯片設計時的做法。
下圖(圖1)是峰值電流控制模式的簡要示意圖以及關鍵信號的波形圖

圖1峰值電流控制模式示意圖及關鍵型號的波形圖
峰值電流控制的工作過程:
首先Ra和Rb對輸出電壓進行采樣,經過誤差放大器進行補償后得到控制電壓Vc。Vc電壓作為比較器的反相輸入,高端電流采樣作為同相輸入。當高端電流的值乘以Rsense達到控制電壓Vc時,關斷Mos的信號,在下一個時鐘頻率對開關信號進行重新置位;峰值電流控制模式的主要作用是保持開關管峰值電流的恒定。
峰值電流PWM控制模式具有很強的負載調整能力以及輸入抗干擾能力,容易實現限流或者過流的保護,但是峰值電流控制模式有個缺點,當占空比大于50%且處于CCM模式時,假如上一個周期電感電流有小的波動,在下一個周期這個波動會增大,這樣經過N個周期之后,PWM占空比就會出現一大一小的情況,這就是我們說的出現了次諧波振蕩。
下面我們基于理論,對該現象進行解釋:

圖2,峰值電流控制模式中占空比小于50%示意圖
如上圖(圖2)所示,在峰值電流控制模式中占空比小于50%的情況,m1是開關管導通時電感電流上升的斜率,m2是開關管關斷是電感電流下降的斜率,是前一個周期電感電流受外界影響的波動,是下一個周期產生的誤差,表達式為:
(m2 從理論上來講,m2

圖3,峰值電流控制模式中占空比大于50%示意圖
如上圖(圖3)所示,,在峰值電流控制模式中占空比大于50%的情況下,電感電流受到輸入干擾波動的表達式為:
![]()
此時,m2>m1,經過幾個周期之后結果呈發散狀態,偏移量會越來越大,PWM為了響應這個反饋,會去調節占空比,出現占空比一大一小的情況;
如何應對峰值電流控制模式中出現的次諧波振蕩?
目前的通用做法是采用鋸齒波電流補償技術,其原理為:在原本的控制電壓Vc信號上疊加一個鋸齒波補償信號,使其從恒定值變為一個脈動的斜坡信號,然后電感電流信號乘以Rsense后,與新生成的脈動斜坡信號進行比較,來反轉比較器;

圖4,加入斜坡補償后的峰值電流控制模式
從上圖(圖4)中可以看到, 在Vc上添加一個斜率為-m的斜坡,此時電感電流受到輸入干擾波動的表達式:
補償前:
補償后: ![]()
我們的目的是想要補償后表達式趨于收斂,m的值取通常只要m>0.5*m2,就可以保證補償后趨于收斂狀態;
基于上文闡述的峰值電流控制模式中的次諧波振蕩問題,有的工程師朋友可能會疑惑,在日常的研發中好像很少遇到這種問題?
主要是因為現在的IC設計中,通常已經將斜坡補償集成到芯片中,大大降低了工程師通過外圍硬件電路中添加補償的困難。

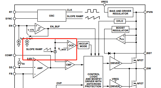
圖5 ,ADP2386內部框圖,紅框內為斜坡補償部分
我們以ADI的ADP2386為例,對斜坡補償下峰值電流控制模式如何工作進行分析:首先Rsense采集到的電感電流,經過誤差放大器Acs放大,加入斜坡補償后送入到比較器正端口,FB管腳和Reference比較后送入比較器的負端,之后通過兩者之間的比較給出控制信號,完成整個環路控制。
斜坡補償系數m是不是越大越好呢?不是的,因為開關電源都有一個自己的環路帶寬,通常用來衡量環路的動態響應,當m增加的時候,開關電源的環路伯德圖中相位曲線會得到改善,增益曲線的諧振峰也會得到抑制。 但由此帶來的問題是環路帶寬的降低,動態響應的降低,所以補償系數不是越大越好,合適的斜坡補償系數m應該兼顧穩定以及環路的動態。
總結
通過以上學習,相信大家已經初步掌握峰值電流控制模式以及由此可能帶來的次諧波振蕩。雖然現在絕大多數IC廠家在設計芯片時已經幫助我們解決了這個問題,但深入了解次諧波振蕩的原理及處理方法,對我們進行電源研發還是大有裨益的。更詳細的技術指導,您可聯系駿龍科技各地辦事處。駿龍科技的技術人員愿意為您提供更詳細的技術支持。
參考資料:
1. ADP2386 | 內部電源開關降壓穩壓器 | 亞德諾(ADI)半導體 (analog.com)
2. 開關電源原理與設計 張占松版 電子工業出版社
(來源:駿龍科技,作者:陸聰)
免責聲明:本文為轉載文章,轉載此文目的在于傳遞更多信息,版權歸原作者所有。本文所用視頻、圖片、文字如涉及作品版權問題,請電話或者郵箱editor@52solution.com聯系小編進行侵刪。
推薦閱讀:


