【導讀】對于SAR-ADC的仿真比較復雜。目前來看,還沒有準確模擬整個器件的完整轉換器模型。現有資源是一個仿真模擬輸入引腳穩定性的模擬SPICE文件。有了它,用戶就有了一款強大工具,使用戶能夠解決其中一個最關鍵、最棘手的轉換器問題。
逐次逼近、模數轉換器 (SAR-ADC) 很簡單直接,用戶將模擬電壓接在輸入端上 (AINP, AINN, REF),會看到一個輸出數字代碼,這個代碼表示相對于基準的模擬輸入電壓。
此時,用戶也許很想分析一下轉換器的技術規格,來驗證轉換器的運行是否符合數據表中的標準。尤其當用戶發現不夠快的時候,更需要確定轉換器是否已經接收到內部正確的模擬信號。
用戶可以通過使用仿真工具來預測發生這些問題的可能性,并解決這些問題。ADC模擬輸入級仿真的確定依賴于電壓和電流的準確度。正是在這個方面,模擬SPICE宏模型能夠發揮作用。PCB數字信號完整性取決于定時、電壓-電流電平、以及寄生效應。而數字IBIS模型在這方面會比較有用。我們會在下個月來談一談IBIS,不過讓我們先解決ADC的仿真環境。
針對ADC的***仿真
將信號傳送到ADC中的試錯法是比較耗時的,并且不一定會起作用。如果用戶的模擬輸入引腳在轉換器正在捕捉電壓信息的關鍵時間點上不穩定,這就不太可能獲得正確的輸出數據。***,這樣的話,就不會有錯誤信號進入到你的轉換器中了。
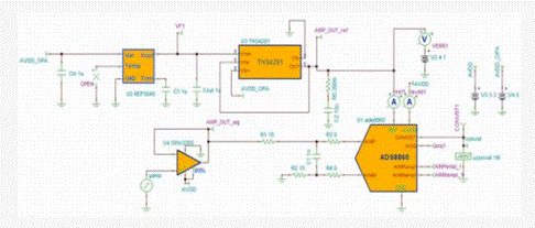
我們來仔細看一看一款與ADS8860相似的典型串行、偽差分SAR-ADC器件(圖1)。
圖1 ADS8860是一款偽差分輸入,1MHz,16位SAR-ADC。
這款器件的TINA-TI ***使用戶能夠仿真進入轉換器的模擬信號所產生的效果。借助于這款模型,以及AINP、AINM、REF上合適的驅動器運算放大器模型,在用戶進行實際的PCB操作之前,確定是否能夠實現良好轉換。ADC宏模型的重要性在于,它能夠準確地描述轉換器輸入端子的特性。驅動AINP、AINN和REF的運算放大器還必須準確地模擬它們的開環輸出電阻 (Ro)。
我們來仔細看一看這款宏模型的工作方式。這款轉換器宏模型用55pF采樣電容器對正、負輸入進行分別采樣。此器件轉換AINP和AINN上兩個已采樣值之間的電壓差。如仿真結果所示,此模型必須在采集周期結束時至少穩定在一個最低有效位 (LSB) 的一半。對于這款16位轉換器來說,一個LSB的一半等于REF / 216。
電壓基準引腳,REF,需要在轉換過程期間,或者在CONVST引腳變為高值前,出現穩定電壓(圖2)。在CONVST為低電平時,轉換器正在采集輸入信號(采集模式)。SAR-ADC宏模型具有1MHz的時鐘,并且的確產生了CONVST信號。轉換器的整個轉換時間內,在位轉換周期結束時,電壓基準引腳必須穩定在LSB一半的水平上。
圖2在這個支持三線制運行的三線制定時圖中,CONVST的作用是芯片選擇。
圖3中針對ADS8860的TINA-TI模型對AINP和AINN上的輸入信號進行采樣,并且給出模型的AINPsmpl和AINMsmpl上的采樣結果。
圖3上圖為SAR-ADC的TINA-TI宏模型。
在圖4中,AINP上的輸入等于3V,基準電壓等于4.096V。在用戶測試輸入信號的準確性時,將ADS8860 TINA-TI電路設置為感測放大器驅動器,AMP_OUT_sig的輸出,與其輸出信號,AINPsmpl之間的差異。在觀察這個差異時,檢查采樣時間結束時,或者在CONVST引腳剛剛變為高電平之前的區域。核實這個信號是否少于LSB的一半。
圖4這個設置用于TINA-TI電路監視模擬與基準輸入。
一旦用戶已經檢查了針對準確性的模擬輸入功能,之后就需要檢查電壓基準引腳的穩定性。在用戶測量REF引腳的準確度時,測量電壓基準輸出 (VF1) 和THS4281放大器輸出 (AMP_OUT_ref) 之間的電壓差。確保用VERR1的值來移除電壓基準 (REF5040) 和運算放大器 (THS4281) 產生的偏移誤差。在進行這些操作的同時,使用iref1電流表檢查電流峰值剛剛出現之前的電壓電平。
結論
對于SAR-ADC的仿真比較復雜。目前來看,還沒有準確模擬整個器件的完整轉換器模型?,F有資源是一個仿真模擬輸入引腳穩定性的模擬SPICE文件。有了它,用戶就有了一款強大工具,使用戶能夠解決其中一個最關鍵、最棘手的轉換器問題。
不過,這還遠遠不夠。你僅僅仿真了ADC的模擬部件。我們將在下個月談一談如何仿真轉換器的數字輸入/輸出。
(來源:中電網,作者:Bonnie Baker)
免責聲明:本文為轉載文章,轉載此文目的在于傳遞更多信息,版權歸原作者所有。本文所用視頻、圖片、文字如涉及作品版權問題,請電話或者郵箱editor@52solution.com聯系小編進行侵刪。
推薦閱讀:




