【導讀】這是一款輸入寬電壓120-277V 60HZ,輸出48V,273mA的電源,采用Buck拓撲結構。 在最初的設計中,預留電感L1、L2,CBB電容C1、C2作為傳導測試元件,預留磁珠FB1、陶瓷貼片電容C9、貼片電阻R14、R15作為輻射測試元件。

注:在最初的設計中,預留電感L1、L2,CBB電容C1、C2作為傳導測試元件,預留磁珠FB1、陶瓷貼片電容C9、貼片電阻R14、R15作為輻射測試元件;
傳導測試:
1、短接L2,L1=4.7mH,C1=0.1uf,C2=0.1uf,120V電壓輸入,L線傳導圖像:

277V電壓輸入,L線傳導圖像:

結果:輸入277V,將近150K的頻率讀點后余量少于3db
整改辦法:將C2加大到0.22uf,再次測試圖像如下:

結果:手動讀點,余量7.19db,驗證N線后,無壓力通過。
輻射測試:
1、在不加磁珠FB1、不加環路電容、變壓器不包銅皮的情況下,輻射數據嚴重超標;
2、整改方案:將如下整改位置加強,即:增加磁珠FB1(100M 60ohm),環路電容C9=1nf。
結果:水平測試,余量逼近限度線;垂直測試,31MHZ、41MHZ、53MHZ處輻射數據超標5-10db;
3、整改方案:基于第二步,將變壓器使用銅皮進行外部線圈包裹,同時將C9增加至2.2nf;
結果:情況無改善;
4、整改方案:基于第三步,在MOS管Q2的D、S極并接60pf電容;
結果:情況無改善;
圖像如下:

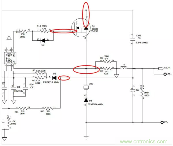
5、整改方案:重點關注高頻開關點(如下紅色圈處),調整Layout布線設計:

原有布線方案中,留意高頻開關部分(打“X”的黑線),發現高頻走線過長,環路面積太大:

重新布局、Layout后:

結果:
在變壓器不加銅皮、環路電容C9=2.2nf、磁珠FB1(100MHZ 60ohm)的設計參數:120V 水平、垂直測試圖像

277V 60HZ 水平、垂直測試圖像:

驗證傳導數據:
120V 60HZ L、N線:

277V 60HZ L、N線:

結果:測試通過!
推薦閱讀:



