產品特性:
- 具有絕佳充電運算能加速充電效率
- 0.6A~1.3A間具有八段峰值電流恒流可調節
- 具備了誤觸發保護 輸出電壓過充保護等功能
- 內建了47V的MOS
應用范圍:
- 數字相機
- 照相手機應用
數字相機一般配備的閃光燈, 隨著數字相機精巧化, 也不可避免朝向更精簡的設計, 在尺寸外觀上輜銖必較。通嘉新款閃光燈充電IC便是一款非常精巧而兼具多種功能的產品。 具有絕佳充電運算能加速充電效率。0.6A~1.3A間具有八段峰值電流恒流可調節,只需利用CHARGE 腳位, 依所需條件設定, 是非常理想的設計。
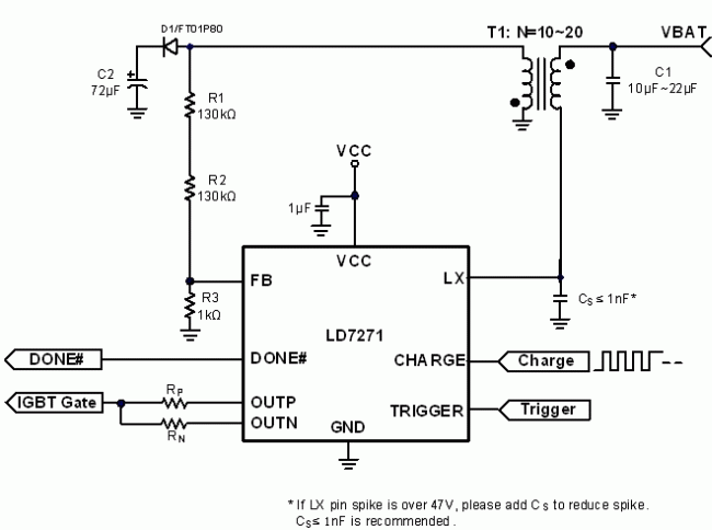
該產品具有軟激活功能, 可調充電電流及輸出電壓, 并且內建了47V的MOS, 僅需少數外圍線路及零件, LD7271還具備了誤觸發保護, 輸出電壓過充保護等功能, 防止失誤并增加充電效率, 實在是一款性價比極高的產品。
LD7271 為WDFN-8L 2mm x 2mm封裝, 精巧體積適用在數字相機, 也適合照相手機應用。




