解決方案:
- 使用升壓穩壓器的大燈示例
- 使用熱返送升壓穩壓器的大燈示例
- 使用SEPIC穩壓器的大燈示例
- 使用串聯/并聯LED的組燈
- 使用串聯LED和升壓/降壓穩壓器組合的RCL示例
在建立LED供電的電子驅動解決方案時,需要考慮兩個主要的DC/DC電源類別,分別是線性穩壓器和開關穩壓器。線性穩壓器具有減少零部件數和降低電磁干擾的優點,但在效率和熱耗方面有嚴重的弊端。因此,開關穩壓器是很多設計師的驅動解決方案首選。直流電源和需要的LED數目與類型決定了LED驅動器的拓撲結構選擇。如果電源電壓超出總LED電壓,就需要降壓轉換器。如果LED組的電壓超出電源電壓,就需要升壓轉換器。最后,根據具體的條件,LED電壓可能高于或低于電源電壓,這樣,就應該采用降壓/升壓或單端初級電感轉換器等電源拓撲技術。
在設計照明系統時,除了LED供電外,還需要考慮很多因素。LED電路設計的另一項主要考慮因素是熱管理。LED驅動器集成電路改進熱性能的一種方式是通過控制LED正向電流,LED正向電流是關于溫度的函數。這可以通過使用外部電流來感應溫度和控制對LED的電流供應來實現,但更高效的解決方案是利用具有必要內置功能的集成電路。
美國國家半導體的產品包含可實現多種拓撲結構的眾多開關穩壓器集成電路。此外,美國國家半導體專為LED應用開發了一系列集成電路,其中很多具有適合汽車電子系統應用的功能。本文將探討幾個汽車電子系統大燈驅動的應用示例。
1 使用升壓穩壓器的大燈示例
LED正越來越多地用于汽車大燈及其他前視照明系統。典型的大燈應用可能使用以多種方式排列的10個白色LED.對于各LED最大VF為4V的情況,如果設計師希望使用在一個燈組中串聯全部LED的拓撲結構,將需要設置DC/DC級來驅動LED.在這種情況下,可以對標稱12V~14VDC電源總線使用單個升壓開關功率級。
美國國家半導體研發的多種集成電路正是符合這種應用要求,例如LM342x系列:LM3421、LM3423、LM3424和LM3429部件。此系列集成電路包含多種多用途部件,可用作升壓、降壓、降壓/升壓或SEPIC拓撲結構中低側外部MOSFET的控制器。LM3421、LM3423和LM3429部件都使用峰值電流模式控制器和預測性關閉時間設計來調節LED電流。峰值電流模式控制器與預測性關閉時間設計的組合簡化了回路補償設計,同時提供內在的輸入電壓前饋補償。LM3429是系列中的基本部件,是優化了成本和尺寸特點的控制器解決方案。LM3421增設了用于控制外部調光FET和系統“零電流”關閉特點的集成驅動器。LM3423進一步增加了LED狀態輸出標記、故障標記、可編程故障計時器和邏輯針腳,用于控制調光驅動器的極性。最后,LM3424與LM3421類似,但使用標準峰值電流模式控制器。LM3424還具有對開關頻率編程的功能,或通過可編程斜率補償、軟啟動和LED電流熱返送功能使開關頻率與外部來源同步。
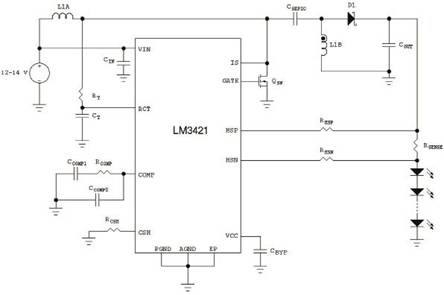
LM342x系列使用控制器集成電路實現所需功能和總體系統設計的最大靈活性。圖1以LM3421為例,顯示升壓配置中使用LM342x系列驅動LED燈組的一個示例。LM342x拓撲結構的一個主要特點是在LED高側進行電流感應,允許燈組中的最后LED的陰極局部在底盤接地,并使感應電壓可以差分地饋送回集成電路。這是一個重要的優點,因為使LED燈組和驅動器集成電路可以彼此分離。

圖1使用LM3421的升壓穩壓器驅動10個LED
2 使用熱返送升壓穩壓器的大燈示例
LED制造商通常在數據表中包含顯示LED最大允許正向電流和溫度的圖線,以確保部件的可靠性,這也稱為安全工作區。LED的最大電流額定值在較低溫度測得,但在超出特定溫度后,最大允許電流值降低。由于LED系統的首要設計要素是適當的散熱和通風,因此很多應用需要考慮不可預測的狀況,即使最佳的熱設計也可能無法預防這些狀況。例如大燈組件被污泥或其他碎屑堵塞的情況。由于對車輛的安全操作至關重要,因此在此類情況下,需要保持LED在較低操作點正常照明,同時使電流保持在安全工作區,以預防照明系統的災難性故障。
[page]
為了實現根據溫度調節LED電流的目標,可以使用多種不同的方法。一種方法是構建溫度感應電路,用于驅動LED驅動器集成電路的模擬電流調節針腳。更簡單的解決方法是使用LM3424等具有內置熱返送功能的LED驅動器集成電路。圖2顯示了LM3424熱返送功能所需的外部零部件示例。

圖2LM3424熱返送電路
使用LM3424驅動LED和執行熱電流控制具有多項優點。首先,不需要在外部配備大部分復雜的部件,因為這些在集成電路中已集成。在最簡單的配置中,實現熱返送只需要少量標準電阻器和負溫度系數熱敏電阻。如果需要更高的精度,設計師可以使用LM94022等精確溫度傳感器替換RBIAS和RNTC.此外,LM3424使用戶可以設置LED電流開始熱返送的溫度和電流返送的斜率。這使設計師可以使用少量外部部件精確重現制造商數據表中提供的電流額定值下降曲線,同時提高隨溫度變化表現出的性能,如圖3所示。

圖3 隨溫度變化的額定值下降曲線示例
如圖2使用LM3424所示,集成電路將在到達某溫度時返送LED電流,此時,LED電流為零。這與LED作為系統中主要熱發生器的情況不同。對于大燈組件等應用,設計師可能想要設置一項安全功能,即使LED可能在超出安全工作區的條件下工作,也始終能夠提供光輸出。對于此類情況,LED電流與溫度曲線將如圖4中示例所示。雖然LM3424沒有這項內置功能,但這可以使用外部箝位電路輕松實現,并且防止TSENSE針腳上的電壓低于預規定值。

圖4隨溫度變化的額定值下降曲線示例(最低值非零)[page]
3 使用SEPIC穩壓器的大燈示例
雖然汽車電氣系統通常在12V~14VDC條件下工作,但在特殊情況下,向系統部件的供電電壓可能超出或低于正常工作值范圍。例如,在冷啟動情況下,系統供電可能為4.5V或更低,在負載突降狀況下,電壓可能在40V到60V之間。如果在這些特殊情況下仍需要LED工作或保護,設計師可能希望選擇可提供恒定LED電流的功率級,而不管電源電壓與LED組電壓的關系如何。一種采用SEPIC的開關穩壓器可以執行升壓和降壓操作,如圖5所示。

圖5SEPIC轉換器基本拓撲結構
SEPIC轉換器的效率可能不如降壓或升壓轉換器,但拓撲結構具有多項優點。除了具有升壓和降壓功能外,另一項尤其適用于汽車電子系統應用的優點是CSEPIC電容器提供了輸入和輸出之間的隔離。SEPIC轉換器的不足是需要兩個電感器,但兩個電感器可以輕松地纏繞在同個芯上,而不是作為兩個分立的部件。圖6顯示同樣使用LM3421控制器的應用電路示例。

圖6 SEPIC配置中的LM3421
4 使用串聯/并聯LED的組合尾燈
另一個常見的照明應用是尾燈/閃光燈組件,也被稱為組合尾燈。對于在12V~14V直流電源供電中具有3V典型正向電壓的LED來說,一個可能的解決方案是使用降壓開關穩壓器。由于最低值為12V,因此只允許3個LED串聯。可以采用圖7所示的串聯/并聯組合,因為在一個串聯燈組中所有必備的LED的總電壓將超過12V.

圖7串聯/并聯陣列[page]
對于此應用的調光和閃光部分,可以使用多種方法降低向LED陣列提供的功率。最常用的一種方法是脈寬調制調光,這種方法通常使用專門的邏輯信號高速開啟和關閉LED以控制總體光輸出。這種方法簡單有效,但可能極少用于汽車電子系統應用,因為在線束中需要一根額外的線路用于調光信號。另一種方法稱為雙線調光,向LED驅動器提供的電源定期中斷以控制調光。1.5A整體式開關穩壓器LM3406具有此功能,其真實電流平均值實現更嚴密的光輸出控制。集成的N通道MOSFET不提供控制器集成電路具有的靈活性,因此降低了板上的復雜性。圖8顯示了使用雙線調光方法的LM3406應用示例。

圖8雙線調光的LM3406配置
LM3406包含輸入電壓感應針腳使照明設計師可以魚和熊掌兼得,因為他們可以實現標準PWM調光的優點,同時降低系統接線復雜性。阻擋二極管D2允許輸入電容器CIN保持與LM3406的連接,這與非雙線調光設置相同,因此使LM3406在調光階段可以保持完全供電。這比簡單的開啟和關閉零部件來實現調光更為高效,因為LM3406的所有內部支持電路在調光過程中保持通電。因此,部件可以立即進入調光階段,集成電路沒有恢復和運行延時。這樣,在雙線調光設置中,LM3406的工作方式與輸出控制中使用邏輯調光針腳的方式相同。標準PWM設置需要的附加部件只有阻擋二極管D2、VINS下拉電阻器RPD和用于實現理想斬波開關S1的部件。
5 使用串聯LED和升壓/降壓穩壓器組合的RCL示例
在并聯燈組陣列中,配置LED通過允許LED功率級在12V~14V軌道下直接運行,極大地簡化系統設計,但并聯/串聯組合也同樣具有一些缺點。在查看LED制造商數據表時,可以注意到兩個重要的事實:LED的光輸出與流經的電流成正比,LED的動態電阻隨著VF而變化。制造商按VF、光通量和顏色對LED分級。例如,典型的VF級別可能包含范圍從3.27V到3.51V的LED,所有級別的整個范圍可以從2.8V到4.2V.由于LED制造商通常向客戶銷售多個級別的LED,關注成本的設計師依賴所有LED都具有緊密VF分布是不實際的。
下例顯示了VF變化的影響。在實驗中,使用圖9所示兩種設置收集數據。一種設置用于4個LED,另一種設置用于并聯的4個LED。表1所示數據在25℃加電后5秒內測得,以最大限度降低LED自發熱的影響、

圖9實驗性設置

表1多電流源設置(左)和單電流源設置(右)的數據
從這些數據可以明顯看出LEDVF變化在并聯運行時將導致不均勻電流分布。即使對于分級的LED,也可以看到類似的影響,并聯陣列中各串聯燈組的電流分布不均。改進并聯燈組間電流分布的一種方式是向各燈組增加鎮流電阻器。這有助于使電流分布均勻化,但存在的主要問題是由于鎮流電阻器的功耗而降低了效率。
[page]
根據具體的設計,上述問題的影響可能可以忽略。但是,如果系統設計師對上述影響存有顧慮,可以采用單個串聯燈組作為首選拓撲結構。在這種解決方法中,仍可以使用LM3406等部件,但將增大系統復雜性,因為需要新前端部件用于傳輸超出12V~14V的電源電壓為LED驅動器供電。然后,LED驅動器降低此新電壓,為單個LED燈組供電。這可以通過在直流電源和LM3406之間增加升壓DC/DC功率級輕松實現,如圖10所示。通過此拓撲結構,串聯燈組中的所有LED均具有相同的電流,無論各LED的VF值是多少。

圖10升壓和降壓組合
還需要注意的一個問題是為什么應包含降壓功率級,而不是直接使用升壓穩壓器運行LED。這兩種拓撲結構之間的重要區別是輸出電容器:升壓穩壓器需要輸出電容器,而降壓穩壓器可以使用或不使用輸出電容器操作。如果設置中使用輸出電容器,即使在穩壓器已進入調光模式并停止向LED供電后,仍可以為LED輸送電流一段時間。因此,在LED輸出實際停止前,還需要額外的時間使輸出電容器放電。在LED組中使用串聯開關仍可以實現有效調光,但這需要附加的調光FET以及更復雜的驅動器集成電路和/或增加外部部件。
除了調光復雜性以外,升壓穩壓器還存在其他LED驅動難題。升壓穩壓器本身無法保護LED免受負載突降時產生的高線路電壓影響。在升壓/降壓拓撲結構中,降壓穩壓器可以承受高電壓,而不會發生損壞甚至中斷正常工作。升壓穩壓器還易受到開路(使VO的上升不受約束)和短路(在VO低于VIN時,IO失去控制)影響。最后,由于輸出電流是關于升壓轉換器占空比的函數,因此必須感應電感器電流和LED電流,這也導致了驅動器的復雜性增加。
總結
本文探討了多個汽車電子系統應用示例及相應的開關電源拓撲結構和兼容的美國國家半導體集成電路,其中,很多LED驅動器集成電路都非常適合汽車電子系統設計師進行高效設計。




