【導讀】對于一些空間有限的大功率LED燈具來說,靠機械式接觸的電風扇總是讓人無法放心,如果能在散熱風扇中加入一個檢測電路,當風扇故障時能夠自動切斷電路,使LED不至于過熱損壞,這將大大提高LED燈具可靠性及使用壽命。基于這一思路,開發了這款散熱風扇檢測電路。
LED的壽命與其PN結的溫度成反比。在一些空間比較有限的大功率LED燈具里,降低LED的溫升無法靠使用更大體積的散熱片來實現,比如軌道燈,使用直流電風扇強制散熱成了一種不得已而為之的選擇。近年來隨著制造工藝的不斷提高,電風扇的壽命有所延長,甚至有的廠家聲稱電風扇的的壽命要比LED的壽命還長。但不管怎樣,靠機械式接觸的電風扇總讓人無法放心使用在可靠性要求很高的大功率LED燈具中,加入一個電風扇運行狀態監測電路,在風扇出現故障停轉時自動切斷主電路,保護LED不至于過熱損壞,這個思路可供評估。基于這種思路開發了一款散熱風扇檢測的電路。框圖如下:

圖1:大功率LED燈具散熱風扇檢測電路設計框圖
散熱風扇檢測電路的原理
風扇的主要失效方式有斷路和堵轉。
先來看看風扇工作時的波形:

圖2:LED燈具散熱風扇工作波形
可以看出:風扇工作的波形是一連串交變波形,電容耦合整流濾波后輸出一個直流電壓值,根據這個電壓的有無,可以區別風扇工作是否正常。
風扇從正常工作到堵轉的波形跳變見下圖。圖中黃色波形是風扇波形,紅色波形是電容耦合整流濾波后的直流電壓波形。這個直流電壓值有3伏以上的壓差,這個壓差加到比較器輸入端,就可以在比較器輸出端得到一個放大后的信號,去控制電子開關的開與關。
[page]
風扇斷路時沒有交變波形輸出,耦合整流濾波后的直流電壓為零,上面的分析同樣適用。

圖3:大功率LED燈具散熱風扇斷路時波形
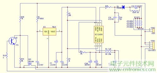
實際原理圖見下圖。圖中CON1的1-3PIN是LED恒流驅動器36V直流輸出端,2-4接LED的正負極。CON2接24V 1.5W直流電風扇。LED選用10串10并的50W光源。如果驅動電源盒光源參數不一樣,可以改變圖中R7及R71-R73值,并選用合適的電風扇。

圖4:大功率LED燈具散熱風扇檢測電路設計原理圖

圖5:大功率LED燈具散熱風扇檢測電路PCB圖及實物
本案中的開關管選用VSS=40V RDS(ON)=0.004歐ID=162A的MOS管IRF1404,用于控制3.3A100W的LED,可以不裝散熱片長時間連續工作。如果使用更高功率的LED可考慮選用更高規格的MOS管,或者在MOS管上加裝散熱片。
相關閱讀:
【圖文】利用單片機設計制作LED搖搖棒方案
http://www.cqxjhs.cn/opto-art/80021564
工程師必看!LED照明電源設計四大難題解析
http://www.cqxjhs.cn/opto-art/80021571
可實現高效率、高調光比的LED恒流驅動電路設計
http://www.cqxjhs.cn/opto-art/80021575
一款高精度、低成本的LED老化測試方案
http://www.cqxjhs.cn/opto-art/80021536




