- 分析SPWM 控制的基本原理
- 探討基于SPWM的交流穩壓電源設計方案
- 采用 52 單片機及SG3525PWM 控制芯片
引言
隨著現代科學技術的進步,對供電質量越來越提出新的高要求,像手機基站、精密儀器、精密加工設備、雷達系統等對供電的質量提出了更高的要求,比如白熾燈輸出電壓改變約0.3%就會引起人們的不適感覺,而且帶微處理器控制器和電力電子裝置的負載設備越來越多,這些設備對許多類型的電能質量擾動都很敏感。傳統的穩壓器因為其自身的缺點己經不能夠滿足現在的技術要求。
由于電力電子技術的快速發展,MOSFET 等大功率開關器件的成熟應用,逆變器技術以及PWM 技術都得到了極廣泛的應用。單片機等為控制提供了手段和方法,目前對交流電源所作的種種研究都為本課題打下了基礎。
本設計交流穩壓電源的基本要求是:輸入電壓為交流24V;輸出電壓為交流36V;要求輸出有200mA的電流。本文基于逆變技術及PWM技術,采用SPWM控制方式從單片機最小系統設計、整流及電源電路、DC-DC 升壓電路、SPWM 轉換電路、H 橋驅動電路等幾個方面出發,設計了交流穩壓電源的各個部分內容,同時通過電壓、頻率采樣電路、A/D 轉換電路、數碼管顯示電路等幾個方面的設計增加了系統的電壓、頻率顯示功能。設計了單片機及其外圍電路,并結合一套合理的程序算法,給出了一套交流穩壓電源軟硬件解決方案。
1 SPWM 控制的基本原理
SPWM 法是一種比較成熟的、目前使用較廣泛的PWM 法。SPWM 就是以采樣控制理論中的沖量等效原理為理論依據的(沖量相等而形狀不同的窄脈沖加在具有慣性的環節上時,其效果基本相同)。用脈沖寬度按正弦規律變化而和正弦波等效的PWM 波形即SPWM波形控制逆變電路中開關器件的通斷,使其輸出的脈沖電壓的面積與所希望輸出的正弦波在相應區間內的面積相等,通過改變調制波的頻率和幅值則可調節逆變電路輸出電壓的頻率和幅值。
在采樣控制理論中有一個重要的結論:沖量相等而形狀不同的窄脈沖加在具有慣性的環節上,其效果基本相同。沖量指窄脈沖的面積。效果基本相同指環節的輸出響應波形基本相同。如把各輸出波形用傅氏變換分析,則其低頻特性非常接近,僅在高頻段略有差異。這一結論是PWM控制的重要理論基礎。如圖1(a)所示,將正弦半波看成由N 個彼此相聯的脈沖組成的波形。這些脈沖寬度相等,但幅度不等,且脈沖的頂部為曲線,各脈沖的幅值按正弦規律變化。如果將上述脈沖序列用同樣數量的等幅不等寬的矩形脈沖序列代替,使矩形脈沖的中點和相應正弦波部分的中點重合,且使矩形脈沖和相應的正弦波部分面積相等,就得到圖1(b)所示的脈沖序列。像這種脈沖寬度按正弦規律變化而和正弦波等效的波形即為SPWM波形。

圖 1 PWM控制的基本原理圖
得到 SPWM的具體實現方法可以是用一個正弦調制波和一個等腰三角載波相交,由它們的交點確定逆變器的開關模式。如圖2 所示,正弦波大于三角波時,使相應的開關器件導通;當正弦波小于三角載波時,使相應的開關器件截止。

圖 2 SPWM控制的基本原理圖
2 系統的總體設計
本設計包括單片機最小系統、整流及電源電路、DC-DC 升壓電路、SPWM 轉換電路、H 橋逆變電路等幾個模塊,由于系統需要完成輸出電壓和頻率的檢測和顯示,因此需要設計電壓、頻率采樣電路、A/D 轉換電路、數碼管顯示電路等。系統的總體設計框圖如圖3 所示。

圖 3 系統總體設計框圖
圖 3 中,24V整流電路將系統輸入的24V交流電整流成直流,并送到DC-DC升壓電路升壓到51V(36V AC 的峰值)作為H 橋逆變電路的電源。SPWM 波形由單片機軟件產生,單片機還要輸出標志SPWM 正負半周的極性信號送給SPWM 轉換電路,SPWM 轉換電路接收單片機送來的SPWM 波形信號和正負半周極性信號。將兩個信號組合、處理、驅動H橋逆變電路。51V 的直流經過H 橋逆變電路逆變和輸出濾波后輸出穩定的交流36V。
系統的電壓、頻率顯示功能需要分別通過電壓采樣和頻率采樣電路采樣。其中電壓采樣取斬波前的峰值電壓經過A/D 轉換電路轉換成數字量。A/D 轉換電路由單片機控制,單片機根據采集的數據計算得出輸出電壓的有效值。頻率采樣電路將系統輸出的電壓正弦波形轉換成方波,并送入單片機。單片機根據兩次上升沿的時間差,計算出波形的頻率。采集的電壓和頻率信號都要通過數碼管顯示電路顯示。
3 系統的硬件設計
3.1 PWM 控制芯片SG3525 介紹
系統采用 SG3525 來實現SPWM 控制信號的輸出,該芯片其引腳及內部框圖如圖4:

圖 4 SG3525 引腳和內部結構圖
直流電源s V 從腳15 接入后分兩路,一路加到或非門;另一路送到基準電壓穩壓器的輸入端,產生穩定的+5V 基準電壓。+5V 再送到內部(或外部)電路的其它元器件作為電源。振蕩器腳5 須外接電容T G 腳6 須外接電阻RT。振蕩器頻率f 由外接電阻 RT 和電容 CT 決定, f = 1.18/RT CT 。可以根據廠家的一個圖查出。如圖5:

圖5 SG3525 工作頻率確定曲線
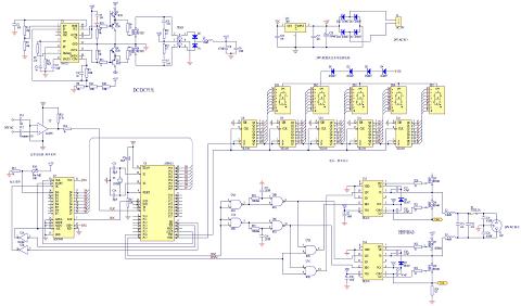
3.2 系統原理圖
本系統設計的交流穩壓電源的原理圖如圖6 所示,原理圖中包括了單片機最小系統設計、DC-DC升壓電路、SPWM轉換電路、H 橋驅動電路及頻率的采樣和顯示電路。

圖 6 系統原理圖
4 系統的軟件設計4.1系統的軟件總體流程。
系統的SPWM 波形的產生通過定時/計數器T0 中斷服務程序來完成。其他功能的實現要通過主程序來完成。系統的主程序部分的總體流程如圖7 所示。
系統的軟件總體流程

圖 7 系統的軟件總體流程
[page]
4.2 SPWM 波形的軟件算法
本設計采用定時/計數器0 來完成SPWM 波形的產生,工作模式設定為模式1。軟件流程圖如圖8所示。

圖 8 軟件產生SPWM波形程序流程
5 結語
本文采用 52 單片機及SG3525PWM 控制芯片等設計除了一款交流穩壓電源,功能包括24V 電壓輸入,36V 電壓穩定輸出,輸出電流為200mA,同時實現了電壓及頻率的顯示功能,并給出了各種功能的實現電路。該電源在實際工作中性能穩定,安全可靠,在實際應用中得到檢驗。




