中心議題:
- PDP屏專用電源的參數要求解讀
- PDP電源的工作時序分析
- PDP專用電源電路設計
解決方案:
- PFC電路的設計
- 開關變壓器電路設計
- 次級箝位ZVZCS電路設計
本文設計了一個用于多屏拼接等離子顯示系統的專用電源。該電源采用兩級變換,前級AC/DC變換采用Boost型有源功率因數校正電路,后級變換器對于不同的回路根據功率的大小分別采用全橋變換器和單端反激變換器。對傳統Boost型功率因數校正電路提出了一點改進,有效抑制了傳統Boost型功率因數校正電路中大功率時開關管開通時二極管上瞬時大電流。后級變換器中主回路采用一種次級無源箝位ZVZCS全橋變換器,適宜大功率的輸出且有效降低了開關損耗。
0 引 言
等離子體顯示技術是利用氦、氖、氮等混合氣體在密閉空間加壓放電產生等離子體生成紫外線使熒光屏成像的技術。等離子顯示屏(Plasma Display Panel)作為平板顯示器的佼佼者,它的厚度只有普通顯像管電視的1/10,重量僅為普通顯像管電視的1/6,觀看視角達到160°以上,畫面不受磁場影響,具有較高亮度和對比度。等離子顯示屏中,電源擔負著所有電路和顯示屏的供電。包括向驅動電路提供維持電壓和掃描電壓,以及控制板、接口板等部件的+5V,+15V電壓。同時,電源還應具有針對顯示屏故障的過壓過流保護功能,為了保護顯示屏和掃描電路,電源必須有嚴格的工作時序。所以對于等離子顯示屏而言,電源的設計是其中舉足輕重的一部分。
1 PDP屏專用電源的參數要求
PDP電源是一種具有保護功能的大功率電源。本設計電源用于一種由多塊顯示屏拼接而成的顯示系統中,每塊屏的大小為16英寸,整個屏幕由5×4塊屏組成。每塊屏的功率約為80 W,整個屏幕的功率約為1 600W.本設計的專用電源設計輸出負載要在2kW左右。專用電源的輸入電壓為85~260 V,頻率為50/60Hz.
等離子顯示屏有多種工作方式,這里不做贅述。本文中的顯示屏為三電極表面放電方式。其驅動電壓比較復雜,顯示一幅畫面需要經過3個時期:準備期、尋址期、維持顯示期。準備期負責擦除所有點的殘余壁電荷,尋址期負責在需要發光的點上積累壁電荷,到了維持期有壁電荷的點就會持續發光,形成一幅圖像。
但本文設計的電源只為顯示系統提供大功率180V高壓和+5V 邏輯電壓及+15V 驅動電壓。顯示屏需要的其他高壓又每塊顯示屏的控制電路產生。表1為各種輸出電壓及負載能力表。

表1 輸出電壓和負載能力
控制電源與數字電路CPU 通過6針端子相連,如表2所示。

表2 接口端子
[page]
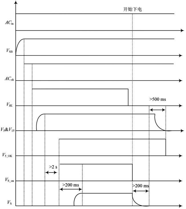
2 PDP電源的工作時序
PDP電源在工作時,具有嚴格的開機時序和關機時序。當插上整機電源插頭后,輸出待機電源VSB,同時交流信號檢測ACOK=1.此時按下開關。數字電路CPU向電源發出電源控制信號,使VRL =1,電源向各種邏輯電路、控制電路、保護電路提供+5V,+15V電源,然后將V5_ok置1.當電源檢測信號V5_ok=1時,數字電路CPU向電源發出VS_on=1.PDP電源向顯示系統提供180V高壓。關機時,先關掉高壓電源,然后再關掉+5 V,+15 V 電壓。工作時序如圖2所示。

圖2 PDP電源時序圖
3 電源電路設計
交流輸入電壓經過EMI濾波器和浪涌電流抑制電路后,送往待機電源和PFC電路,交流輸入經過PFC電路后產生400V的直流電壓。其余的電路均基于此PFC電路的輸出。
3.1 PFC電路的設計
全橋整流加濾波電容的AC/DC變換電路由于只有整流橋輸出電壓高于電容電壓時才有電流給電容充電,導致輸入電流波形畸變嚴重,使功率因數降低。
為解決這個問題,本設計中前級AC/DC變換采用Boost PFC變換器。該結構電路具有輸出電流連續,電流波形畸變小,輸入電流脈動小的特點。輸出電壓可以高于輸入電壓。輸入電壓范圍為交流85~260V,功率因數可達0.99.其拓撲結構圖3所示。

圖3 典型Boost PCF電路結構
[page]
圖3中的二極管應該采用超快回復二極管,但當PFC電路功率較大時,二極管結溫升高會使得二極管反向恢復時間變長,導致開關管導通瞬時電流很大。為了解決這個問題,在二極管與開關管之間串聯了一個小電感。這個小電感可以有效的抑制由于二極管反向恢復時間變長而導致的開關管導通瞬時大電流。
改進的主電路PFC拓撲結構采用了FA5502功率因數控制芯片,當輸入電壓在85~260V之間變化時,輸出電壓可保持穩定。FA5502采用推拉輸出級,輸出電流可達1A以上,因此輸出的固定頻率PWM 脈沖可直接驅動大功率MOSFET.
3.2 開關變壓器電路設計
PWM 技術是指在開關變換過程中通過改變開關時間的長短來保證負載變化時負載上的電壓保持不變。
PWM 技術以其結構簡單,控制方便獲得廣泛應用,但是傳統的開關技術中,開關管的通斷控制與開關管上流過的電流和器件兩端的電壓無關,開關管的開通和關斷是在器件上的電壓和電流不為零的狀態下強迫進行的,稱之為"硬開關".由于功率器件并不是理想的開關器件,器件開關時電壓和電流會有一個交疊區,產生開關損耗。當器件工作頻率越高,開關損耗就會越嚴重。
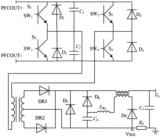
為了解決開關損耗問題,必須保證開關管零電壓、零電流開關,同時由于本變壓器功率較大,所以采用次級無源箝位ZVZCS全橋變換器。變壓器副邊采用中央抽頭結構,全波整流方式。高壓電源的電路圖如圖4所示。

圖4 次級無源箝位ZVZCS全橋變換器原理電路
該電路超前臂和傳統的移相控制ZVS-PWM 變換器一樣實現零電壓開關,由于輸出電感參與了超前橋臂的諧振,所以在原邊漏感很小的情況下也可以給超前橋臂開關管S1,S3并聯電容C1,C3來實現零電壓開關。
輔助電路在輸出濾波電感磁芯上加一個繞組,當原邊向副邊傳送能量時,由增加的繞組經輔助回路給箝位電容Ch充電。其后當S1關斷,原邊電壓過零期間,Ch經過二極管Dh放電,把電壓折射到原邊,通過箝位電容的放電,流經變壓器原邊的電流下降到0,為滯后橋臂提供零電流開關條件。SW1~SW4為IGBT的驅動信號。各開關管的時序和整個電路的工作狀態如圖5所示。

圖5 次級無源箝位ZVZCS變換器工作波形圖
[page]
3.3 關于次級箝位ZVZCS電路的幾點考慮
3.3.1 關于超前橋臂的零電壓開關條件分析
對于超前橋臂而言,只要與開關管并聯的電容足夠大就可以很好的保證開關管零電壓關斷。為了實現超前橋臂的零電壓開通,要求有足夠的能量來使超前橋臂的開關管外部并聯的電容充、放電,從而讓即將開通的開關管的反并聯二極管自然導通。
為了獲得超前橋臂的零電壓開通,諧振時間和死區時間應滿足:

為了保證有足夠的能量來使超前橋臂的開關管外部并聯的電容充、放電。則(3)式中:

即必須要保證超前橋臂關斷時:
![]()
雖然超前橋臂的開關管并聯電容越大,零電壓關斷效果越好,但是過大又限制了零電壓開關的負載范圍。所以Ceq選擇應該在開關損耗和負載兩者之間折中。同時,減小K、VH,增大Llk都有利于零電壓的實現,但增大Llk有惡化副邊占空比的丟失。
3.3.2 關于滯后橋臂的零電流開關條件分析
要想保證滯后橋臂的零電流開關,要求在滯后橋臂關斷之前原邊電流下降到0.原邊電流的下降主要發生在次級箝位節段,所以在次級開始箝位時Ch中的能量要能夠使Llk上的儲能得到全部釋放。即:

此時原邊電流值為:

由式(6),式(7)式可得:

所以Ch的大小要滿足式(8),但Ch過大又增加了給Ch充電的環流,而且Ch要保證在原邊向副邊傳送能量結束之前充電結束。所以Ch應該在保證零電流開關情況下盡可能小。
在滯后橋臂關斷之前,要保證ip能夠下降到0,則應該滿足:

所以,增大VH有利于滯后橋臂零電流的實現,但是VH不能超過輸入電壓折算到副邊的值VIK,而且VH增大又不利于超前橋臂零電壓的實現。
[page]
3.3.3 耦合輸出電感及輸出濾波電感與耦合電感的變比
要保證輔助電路的二極管Dc的軟開關,則Ch應該在原邊向副邊傳送能量之前充電完成。
在Ch充電時Llks與Ch諧振,諧振頻率:
![]()

充電時間為半個諧振周期,在忽略原邊漏感的情況下,充電時間要小于2TSDmin,即:

所以,耦合電感的漏感Llks應該滿足上式要求。但Llks增大又可以減少變壓器原邊電流、輸出電壓電流的紋波,所以Llks應該在滿足上式的情況下盡量大。
箝位電容Ch的充電電壓值滿足如下關系式:

式中:m 為濾波電感與其耦合電感的變比。
為保證二極管Dh在非箝位是不導通,要求VH不能大于VI/K,則:

這種次級無源箝位ZVZCS全橋變換器,由于采用了零電壓和零電流軟開關有效的抑制了開關損耗,提高了變換效率。采用了全橋變換器拓撲結構,可以滿足大功率的需求。但這種電路結構復雜,成本高,并且由于器件多,其可靠性也降低。對于本系統的待機電源和邏輯及控制電源功率比較小,可以采用單端反激式變換器,以降低成本。由于篇幅限制這里不再對單端反激變換器進行分析。
4 結 語
等離子顯示器與其他顯示器相比,具有體積小,高亮度和高對比度的特點。但等離子顯示屏與其他顯示屏相比電壓驅動比較復雜,所以對電源的要求比較高。
對于等離子顯示屏而言,電源是其中關鍵的一部分,要求輸出電壓高、輸出功率大、紋波系數小和噪聲低。本文所設計的PDP電源滿足了以上要求。




