【導讀】LED電源的設計需要考慮諸多因素,效率和質量固然重要,但控制成本是必須的。如何在這三者間找到平衡點就能設計出一個較為優異的電源方案,本文介紹一位工程師自己設計的一個小成本電源方案,僅供大家參考。
LED電源的設計需要考慮諸多因素,效率和質量固然重要,但控制成本是必須的。如何在這三者間找到平衡點就能設計出一個較為優異的電源方案,本文介紹一位工程師自己設計的一個小成本電源方案,僅供大家參考。
方案特點:
隔離方案:能過CE
輸入:AC85~265V
輸出:9.05V電流0.7A
PF值:220V時,0.938(還可以調大一點)
THD:15%左右
電源效率:82%
尺寸:PCB40*25*16
整個電源材料成本約人民幣8元
采用3x3WRM6變壓器,變壓器原理圖如下:

圖1:變壓器原理圖
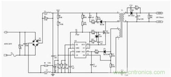
方案原理框圖如下:

圖2:方案原理框圖





