【導讀】近日筆者修了一臺筆記本電腦的電源適配器,此電源適配器的配件是非原裝的,在檢修過程中發現問題并解決問題,雖然檢修和故障排除困難不大,但造成的原因耐人尋味,希望廣大電源愛好者能吸取教訓,從中學到更多的電源知識。
近日筆者修了一臺筆記本電腦的電源適配器,此電源適配器的配件是非原裝的,在檢修過程中發現問題并解決問題,雖然檢修和故障排除困難不大,但造成的原因耐人尋味,希望廣大電源愛好者能吸取教訓,從中學到更多的電源知識。

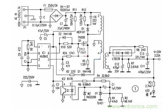
KA3842引腳功能定義:
①確定誤差放大器的增益與頻響特性
②反饋電壓輸入端,該電路中接地,控制①腳來實現此功能
③電流檢測端,檢測Q1源極電流定時端外接定時電阻電容,其振蕩器的工作頻率為f=1.8
④RTCT
⑤接地
⑥輸出端驅動能力是±1A。啟動電源端,啟動電壓低于16V,KA3842不工作
⑦后極限電壓30V,啟動闞值16V,低于10V關閉
⑧基準電壓輸出端,輸出粗確的+5V電壓,可達5mA
[page]
該電源適配器是因無輸出電壓而送修的。接通交流電源,綠色指示燈不亮。檢查交流輸入的線纜并無斷路.由此確定系電源內部元件損壞所至。用“一”字螺絲刀將外殼撬開查看線路板,發現如圖1中的保險絲F1已熔斷。懷疑初級元件有擊穿過流現象。于是重點對D4~D7、C7、Q1作檢查,未發現異常,故將F1更換后通電試機,但電源還是沒有輸出。這時測主濾波電容C7兩端+300V,正常。斷電后,再測C7兩端仍儲有高壓,說明開關電源并未起振。

圖2
根據圖2中控制芯片內部原理圖可知,KA3842的⑦腳是啟動端,正常工作時,+300V經啟動電阻R11使控制芯片初始啟動,這個電壓需16V以上(啟動電流約為0.5mA)方可使芯片正常起振工作。當KA3842順利啟動后,開關變壓器④、④繞組的脈沖電壓經D1整流、R2限壓.經C5濾波后得到約12V的直流電壓取代由啟動電阻R11提供的16V啟動電壓為KA3842供電。在通電情況下測量KA3842的⑦腳電壓為0V,筆者由于圖方便并沒有拆下R11來測量(由此造成后面不必要的損失),只是將R11與KA3842⑦腳的印制線路劃斷,通電測最C5兩端的電壓可升至超過16V,說明啟動電阻R11及C5是正常的。斷電后再用萬用表電阻擋測量KA3842已懸空。⑦腳的對地電阻正反均為75Ω,通過器件內部原理圖可知這應該是異常的。很可能是內部⑦腳與⑤腳間的35V穩壓管已擊穿,使R11的啟動電壓與接地短路,于是將KA3842用uc3842直接代換。將⑦腳的印板走線接通后通電,只見電源指示燈亮一下即熄滅。
檢查發現UC3842內的穩壓管與KA3842一樣再次擊穿。這下筆者覺得奇怪了,啟動電壓有R11限流,正常工作電壓也有R2限流,而且電阻損壞只會阻值變大或開路,一般不會發生短路或阻值變小的現象。那又是什么使新更換的Ic內部穩壓管再次擊穿呢?要擊穿IC內部的二極管,一是電壓須超過該管的穩壓值。二是大電流。但檢查印板走線設計,并沒有發現高壓向⑦腳漏電的可能。難道是R11的阻值在減小?雖說不可能,但也想不到其他的因素了。
當拆下R11檢查時發現其阻值雖正常,但細看發現.該電阻色環的第一環處有一點點燒糊的痕跡。查看印板時才發現是由于印板上元件排列緊湊,R11與R12均采用直立安裝且緊靠在一起,R12的引腳與R11的殼體相碰,當R12上的反峰高壓擊穿R11殼體的絕緣層后直接串人至Ic的⑦腳,造成其內部穩壓管擊穿而不工作。這就相當于反峰吸收網絡中的D1負極直接與Ic的⑦腳相碰一樣,反峰的高壓與啟動電壓疊加在一樣,瞬間即可使IC內的穩壓管擊穿。于是,將R11裝上,在R12相碰靠處用絕緣物隔開裝上KA3842,通電指示燈正常點亮,測輸出點輸出+20V穩定,開關電源恢復正常。
經過分析,造成故障的原因是該“三無”元件的布局不合理,R11和R12采用豎立焊接的大功率電阻靠得過近。當不小心將電源振動或摔碰后,由于慣性足以使兩電阻相碰而引發故障。該電源的品牌型號是LI SHIN INTERNATIONAL.ENTERPRISE CORP,型號:0335A2065。希望有此電源適配器的朋友注意,需另配此類關鍵附件,以免因小失大。


