【導讀】最近幾年,越來越多的智能手機、筆記本電腦、平板等便攜式電子設備開始采用USB Type-C接口,它多樣化的功能使其逐漸取代了傳統的MicroUSB,成為主流接口。歐洲議會也曾通過決議,主張將歐洲范圍內的智能手機等移動設備統一為USB Type-C接口,這預示著USB Type-C會在未來成為統一的接口標準。而隨著大眾、奔馳、寶馬等歐洲傳統汽車品牌,以及特斯拉等新能源勢力的加入,USB Type-C接口也正在從消費級產品走向汽車應用。與手機、電腦、充電寶和充電頭一樣,USB Type-C可為汽車帶來了最高達100W的充電功率。
無論是新能源汽車還是傳統汽車,車內的電子電氣部件都占據著極大的比重,所以一款解決方案是否可以在非常小的板子上實現寬電壓范圍供電、大功率、高效率、低EMI,同時能夠在車用環境下實現良好的散熱對車用Type C系統來說就顯得十分重要。本文以ADI低EMI、4開關、降壓-升壓DC/DC轉換器 LT8390/LT8390A為例,探討汽車中的USB Type-C電源設計面臨的挑戰和解決思路。LT8390A在2 MHz開關頻率時,它可提供5 V至15 V的輸出電壓(3 A時最高45 W),以通過汽車電池為USB Type -C設備供電。

1 車用Type C供電挑戰之寬電壓范圍
汽車電池和類似的寬電壓范圍電源都是較為復雜的,它們需要提供保護且要求能夠高效的進行降壓和升壓轉換。傳統的降壓電路并不能滿足Type C系統的供電要求,這時就需要一個比較復雜的升降壓電路來完成Type C系統的供電要求。LT8390是一款同步、四開關降壓-升壓型DC/DC控制器,可以在輸入電壓高于、低于或等于輸出電壓的情況下調節輸出電壓、輸入或輸出電流。該器件專有的峰值降壓/峰值升壓電流模式控制方案允許執行可調和可同步的150kHz至650kHz固定頻率操作,或用于實現低EMI的內部±15%三角擴展頻譜頻率調制。LT8390具有4V至60V的輸入電壓范圍、0V至60V的輸出電壓能力,并可在工作區之間實現無縫低噪聲轉換,因而非常適合于汽車、工業、電信、甚至電池供電型系統中的電壓調節器、電池和超級電容器充電器應用。
2 車用Type C供電挑戰之高溫度
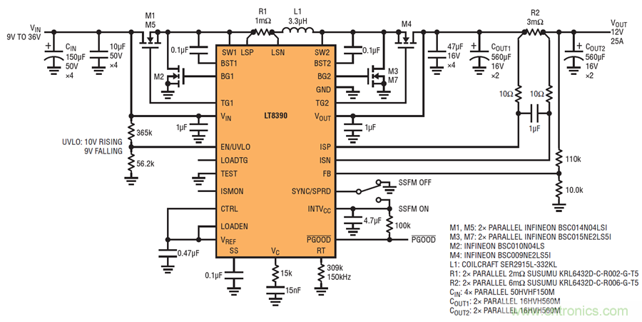
在汽車電子系統之中,溫度的管理一直是個挑戰,一般會要求系統能夠正常工作在-40°C ~ + 65°C的環境溫度之下。而機殼之內的環境溫度還會有20°C左右的溫升,所以PCB板實際需要承受的最高環境溫度會高達+ 85°C或者更高。電源、CPU等模塊作為汽車電子系統的發熱大戶,更一步加劇了機殼內的環境溫度,嚴苛的環境實際上已經逼近很多芯片的耐溫極限了。因此,在系統設計的初期,必須規劃好熱管理策略以及設計對應的措施。下圖所示的降壓-升壓轉換器就是一個典型的例子,支持VIN = 9V-36V、VOUT = 12V和IOUT = 25A,能夠實現300W的功率輸出。在滿載情況下,所有模式——升壓、降壓和降壓-升壓——的效率都保持較高。這使得LT8390能夠在所有輸入條件下進行調節,而不會出現過熱現象。當然,我們在使用的時候可以添加冷卻元件以提高功率能力。

另外,當熱性能成為創建高功率穩壓器系統的限制因素時,LT8390還能夠并聯運行,以提高總輸出功率能力,同時在輸入電壓范圍內保持可接受的工作溫度。即使在更高的輸出功率下,并聯LT8390系統也表現出與單相LT8390系統類似的熱性能,因為輸出功率和熱耗散被分擔在兩個轉換器之間。在改善熱性能的同時,并聯LT8390系統還采用了失相驅動,有效降低了系統的輸出紋波。
3 車用Type C供電挑戰之低EMI
低EMI是汽車電子產品的基本設計要求。開關穩壓器的EMI通常用EMI濾波器和電子屏蔽來緩解,但會增加穩壓器的成本和尺寸。電源設計者也可以選擇開關頻率以避開一些EMI約束,但會嚴重限制電源設計者在效率和解決方案尺寸方面的選擇。為了減少設計時間和成本,LT8390A具有多種獨特的降低EMI的特性,可實現高功率轉換和低噪聲性能,從而簡化其在汽車系統中的實施。
LT8390A是一款獨特的2 MHz同步四開關降壓-升壓控制器,其他四開關控制器之間的顯著差異在于電感電流檢測電阻的位置。大多數四開關降壓-升壓控制器往往使用接地基準電流檢測方案來獲得開關電流信息,而LT8390A將其電流檢測電阻與電感串聯。通過將檢測電阻與電感串聯,便可有效地將電阻從降壓和升壓熱環路中移除,從而縮小環路尺寸并改善EMI性能。
除了電感檢測電阻位置的架構優勢外,LT8390A還內置擴頻調頻功能以進一步降低控制器產生的EMI。此外,降壓和升壓功率開關的邊沿速率僅使用幾個分立元件來控制,以減緩MOSFET的導通,確保在降低功率開關的高頻EMI與溫升之間達成適當的平衡。憑借這些降低EMI的特性,滿足CISPR 25標準所需的唯一濾波器由輸入和輸出上的小型鐵氧體濾波器提供,而不是大型鐵氧體外殼和粗笨的LC濾波器。

基于LT8390A的1平方英寸大小的高效率、低EMI USB Type-C電源解決方案
4 總結
針對為連接設備供電的穩壓器的新USB標準,USB Type-C支持通過增加穩壓器可提供的輸出電壓范圍和電流輸送來實現更高的功率傳輸。便攜式和汽車電池供電的USB Type-C充電設備需要一種寬VIN/VOUT降壓-升壓穩壓器,以便輸送高于或低于輸入電壓的總線電壓。ADI的4開關降壓-升壓控制器LT8390簡化了要求苛刻的工業和汽車電源設計,它的應用幾乎不限于這些領域,因為它具有眾多特性,包括在較寬的輸出負載范圍內具有高效率、低EMI、緊湊的解決方案尺寸和極高的輸出功率能力,是新興的可再生能源和能量收集系統的理想選擇。
LT8390
● 四開關單電感器架構允許 VIN 高于、低于或等于 VOUT
● 同步開關:效率高達 98%
● 專有的峰值降壓峰值升壓電流模式
● 寬 VIN 范圍:4V 至 60V
● ±1.5% 輸出電壓準確度:1V ≤ VOUT ≤ 60V
● 利用監視器可實現 ±3% 的輸入或輸出電流準確度
● 擴展頻譜頻率調制用于實現低 EMI
● 高端 PMOS 負載開關驅動器
● 集成型自舉二極管
● 在降壓或升壓模式中沒有上管 MOSFET 刷新噪聲
● 可調和可同步頻率范圍:150kHz 至 650kHz
● 停機期間 VOUT 與 VIN 斷接
● 采用具裸露襯墊的 28 引腳 TSSOP 封裝和 28 引腳 QFN 封裝 (4mm x 5mm)
免責聲明:本文為轉載文章,轉載此文目的在于傳遞更多信息,版權歸原作者所有。本文所用視頻、圖片、文字如涉及作品版權問題,請聯系小編進行處理。
推薦閱讀:



