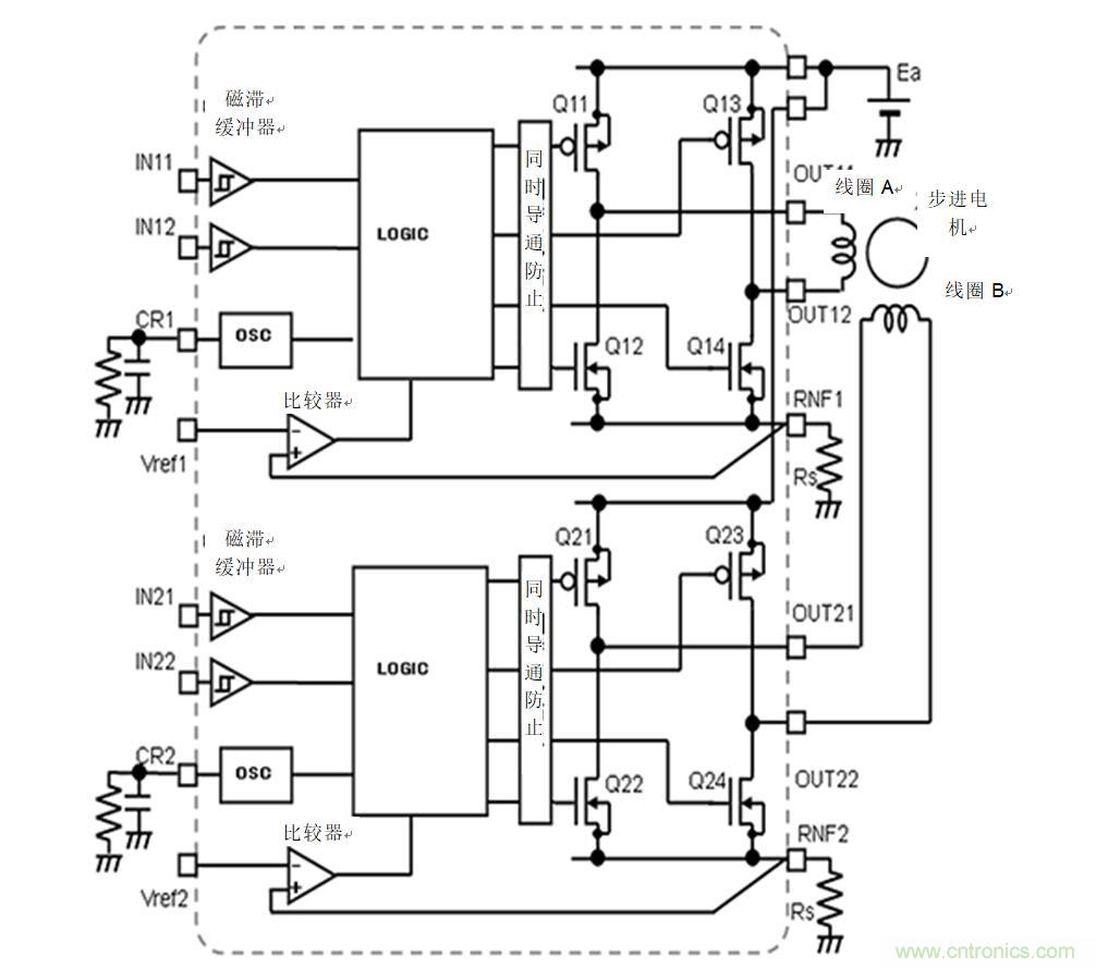
【導讀】可使用雙通道的H橋驅動電路來驅動兩相雙極步進電機。該框圖是通過PWM工作進行恒流驅動的電路示例,其工作原理基本上與使用PWM輸出方式驅動有刷直流電機相同。
兩相雙極步進電機的驅動:驅動電路
先來看兩相雙極驅動電路的基本框圖示例。

可使用雙通道的H橋驅動電路來驅動兩相雙極步進電機。該框圖是通過PWM工作進行恒流驅動的電路示例,其工作原理基本上與使用PWM輸出方式驅動有刷直流電機相同。
電機電流衰減時的電流再生模式包括Slow Decay(慢速衰減)和Fast Decay(快速衰減)。在有的模式下,電流的跟隨性可能會降低,或者可能會引起振動或噪聲。針對這種問題,還有一種具有Mix Decay(混合衰減)功能的驅動器,可以從外部調節Slow Decay和Fast Decay的比例。關于電流再生模式,計劃在“其2”中進行說明。
下面是兩相雙極步進電機驅動的2相勵磁(Slow Decay時)、1-2相勵磁(兩相時全轉矩,Slow Decay時)、1-2相勵磁(兩相時轉矩=單相時轉矩,Slow Decay時)、1/4步勵磁(Slow Decay時)的波形圖。要確認的要點是輸入信號INxx、輸出電壓OUTxx、各輸出電流以及步數之間的關系。在1/4步這種情況下,由于可以使步距更精細,電流的變化也比較緩和,故可以使電機平穩地旋轉。




下一篇將介紹兩相雙極步進電機驅動中的電流再生模式、SLOW DECAY、FAST DECAY以及MIX DECAY。
關鍵要點:
?可使用雙通道的H橋驅動電路來驅動兩相雙極步進電機。
?兩相雙極步進電機驅動的電流再生模式包括Slow Decay、Fast Decay及Mix Decay。
免責聲明:本文為轉載文章,轉載此文目的在于傳遞更多信息,版權歸原作者所有。本文所用視頻、圖片、文字如涉及作品版權問題,請聯系小編進行處理。
推薦閱讀:





