【導讀】微型采集或能量清除依賴于從微小但普遍的環境能源中提取能量,例如光,熱,RF或振動。對于壓電設備,來自振動的能量可以為設備或結構監控提供低功率應用,例如難以到達和維護的無線傳感器。
微型采集或能量清除依賴于從微小但普遍的環境能源中提取能量,例如光,熱,RF或振動。對于壓電設備,來自振動的能量可以為設備或結構監控提供低功率應用,例如難以到達和維護的無線傳感器。通過遵循一些關鍵的設計考慮因素,工程師可以構建由Parallax,Measurement Specialties/Schaevitz和Mide Technology的壓電傳感器以及凌力爾特公司的電源管理設備提供動力的應用。
與其他微型采集能源相比,振動和運動是相對強大的環境功率源(圖1)。例如,放置在電動機上的振動動力傳感器可以在電動機運行期間精確地獲得動力。在實際應用中,壓電換能器可能用于給高效存儲設備充電,而不是直接向應用電路提供電力。例如,典型的微型采集設計可能包括專用電池,例如Cymbet Enerchip,用于在安靜時段存儲電荷;或超級電容器,例如Eaton HB系列設備,用于在峰值負載期間確保足夠的功率用于無線數據傳輸。
能源采集功率振動/運動人體4μW/cm²工業100μW/cm²溫差人類25μW/cm²工業1-10 mW/cm²光室內10μW/cm²室外10 mW/cm²RFGSM0.1μW/cm²WiFi0.001 mW/cm²
圖1:振動源可作為重要的環境能源。 (由德州儀器公司提供。)
工作原理
壓電晶片由陶瓷如鋯鈦酸鉛(PZT)或含氟聚合物薄膜如聚偏二氟乙烯(PVDF)制成。當受到導致它們彎曲的機械力時,這些裝置產生與彎曲運動的幅度成比例的AC電壓。為了用作振動傳感器,這些材料通常安裝在懸臂結構中,一端安裝在固定平臺上,另一端固定有調諧質量(圖2)。例如,Parallax 605-00004,Measurement Specialties 0-1002794-0和Mide Technology VR001都以這種基本懸臂設計的各自變體形式提供。

圖2:典型的壓電傳感器,如Measurement Specialties LDT系列的這一成員,將壓電晶圓封裝成懸臂式設計,一端連接物體,通過固定在相對自由端的調諧質量確定的共振頻率彎曲。 (由來源提供:Measurement Specialties。)
當安裝在振動物體上時,這些設備會以特征共振頻率彎曲,這取決于它們的物理特性,包括它們的質量。通過改變質量,工程師可以改變換能器的諧振頻率。在振動驅動的微型采集應用中,壓電傳感器的有效性在很大程度上取決于其正確的放置和調整。反過來,最佳放置和調諧在很大程度上取決于壓電器所附著的裝置的特定性質。最佳位置自然取決于識別最大持續振動的物體上的位置。
諧振頻率
為了調整壓電換能器的性能,工程師需要充分了解振動物體的頻率分布并找到物體自身的諧振頻率。對于諸如電動機的一些應用,振動的特性和共振頻率可能是眾所周知的。對于其他人而言,獲得充分理解需要使用加速度計測量物體的振動,并使用快速傅里葉變換(FFT)分析來分析捕獲數據的頻率特性以找到共振頻率。 Mide Technology提供專業的振動表征設備,即Mide VR001 Slam Stick振動記錄儀,用于幫助確定振動源的頻率分布。
通過改變壓電傳感器的負載質量,工程師可以調整其諧振頻率以匹配附著物的頻率。制造商通常提供負載相關的共振頻率曲線,記錄這種影響。例如,Measurement Specialties LDT系列設備的數據表記錄了諧振頻率的變化,從180 Hz,無負載到90,60,最后40 Hz,因為負載質量增加約0.26 g(圖3) 。

圖3:增加懸臂式壓電傳感器上的調諧質量會使諧振頻率 - 在這種情況下從180 Hz無負載質量轉換為90,60和40 Hz,每增加0.26 g負載質量。 (由Measurement Specialties提供。)
憑借其Volture系列傳感器,Mide提供一系列設備,以適應各種頻率曲線和性能目標。 Volture系列基于Mide的QuickPack制造工藝,將一對壓電晶圓包裹在保護層中,以隔離器件。晶片可單獨使用或串聯配置以增加電壓或并聯配置以增加電流。 Volture提供一系列鎢調諧質量塊,用于物理加載其壓電傳感器以進行諧振頻率調諧。
電氣負載
然而,除了這種物理負載外,壓電器件的機械特性也會隨著器件的電氣負載而發生變化。實際上,這種稱為壓電分流的方法用于在諸如下坡滑雪板和空間結構之類的物體中提供主動振動阻尼。在這里,工程師使用從簡單RLC電路到有源器件的分流電路來調整壓電電阻的阻尼特性。
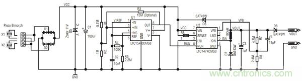
確實,確保壓電傳感器的最大輸出需要注意其負載。為確保正確加載,工程師可以使用高效電源管理電路(圖4),包括橋式整流器(D1-D4),低功耗比較器(U1)和降壓轉換器(U2)。

圖4:通過將壓電器件保持在固定電壓,該電路可保持器件的最大功率輸出。 (由Mide Technology提供。)
在這個電路中,降壓或降壓轉換器將壓電傳感器與下游應用電路的負載隔離開來,并將壓電器件看到的阻抗保持在優化傳輸效率所需的值。 。這種匹配可以通過將壓電傳感器及其負載視為電阻分壓器中的一對電阻器的等效網絡來確定 - 在壓電傳感器操作的任何給定頻率和幅度下的可靠近似。
在此等效網絡中,當電阻值相同時,兩者之間的最佳功率傳輸發生。因此,對于換能器,與負載的阻抗匹配發生在換能器的負載電壓保持在其開路電壓(Voc)的一半的值處。所示電路(圖4)用于將傳感器的工作電壓保持在Voc/2。
這里,存儲電容器C1充電直到達到由R1和R2的值確定的Voc/2值。當存儲的電壓超過此值(加滯后)時,降壓轉換器使能,從C1汲取,直到C1的電壓低于滯后閾值。此時,降壓轉換器被禁用,重復C1的充電和放電循環。在整個過程中,C1處的電壓幾乎保持恒定。結果,壓電器件大致保持在Voc/2,并且實際上不受降壓轉換器的操作或來自下游電路的負載的影響。
工程師可以使用低功耗器件構建這種類型的電路,例如凌力爾特公司的LTC1540低功耗比較器和凌力爾特公司的LTC1474降壓轉換器。 LTC1540比較器的電源電流小于0.6μA,靜態電流為0.3μA,只需兩個外部電阻即可建立比較器遲滯閾值。同樣,LTC1474降壓轉換器在空載時消耗的電流小于10μA,待機時消耗10μA。但是,對于微型采集應用,即使是這些單個設備的最低功率要求也可能難以通過可用的稀疏功率預算來支持。凌力爾特公司通過LTC3588-1壓電能量收集電源IC解決了這些問題,該電源將微型采集電源管理電路的關鍵組件集成在一個器件中。該器件僅需少量外部元件即可提供完整的壓電能量清除電源設計(圖5)。

圖5:Linear Technology LTC3588-1除壓電傳感器外僅需要少量外部元件,以提供完整的微型采集電源。 (由Linear Technology提供。)


