
低壓差(LDO)穩壓器是為噪聲敏感設備供電的可靠工具。除了提供直接電源軌外,LDO穩壓器還能對其他電源進行后置調節。來自開關轉換器的噪聲會滲透到許多設計中,通常需要下游LDO穩壓器來消除噪聲。LDO穩壓器雖然有效,但其功耗可能對系統效率產生負面影響。專門設計的電壓輸入到輸出控制(VIOC)引腳可通過單一連接降低功耗并提高效率。VIOC引入了對開關轉換器的自動控制,可使系統實現出色效率。本文重點介紹一款超低噪聲LDO穩壓器,其性能優于無VIOC的LDO穩壓器。 詳細閱讀>>
干貨
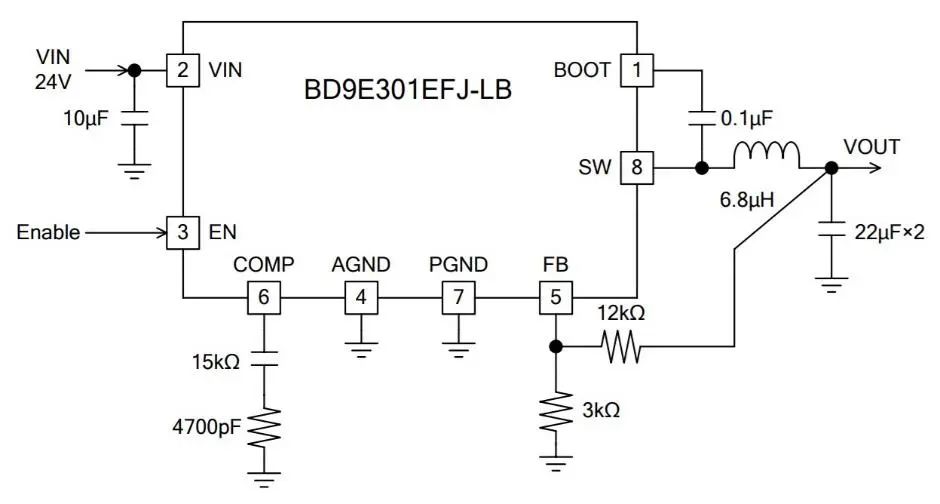
通常,需要一些額外的組件連接到電壓調節元件,以使輸出更加穩定,一般需要至少一兩個電容器。但這取決于電路需求,在規格書中就能找到有關如何連接特定電壓調節元件的信息。
?
我們在開發電子產品的時候,電路經常會用到穩壓器。簡單來講,穩壓器是將電壓轉換為較低(或較高)電平的組件。比如想做一個便攜式USB充電器,如果你想使用9V電池,但電路中需要5V,你就可以使用一個穩壓器,將9V作為輸入并穩定的輸出5V電壓。 詳細閱讀>>
?
CLP7A84是一款高負載能力、低噪聲的低壓差線性穩壓器,最大可提供5A輸出電流,輸出電壓可在 0.5V至2.075V 范圍內以25mV的分辨率通過引腳進行編程,也可通過外部電阻串聯改變輸出電壓,可以在0.5V 至5.15V輸出電壓范圍內進行調節。采用20引腳的VQFN封裝。詳細閱讀>>
?
開關穩壓器可以采用單片結構,也可以通過控制器構建。在單片式開關穩壓器中,各功率開關(一般是MOSFET)會集成在單個硅芯片中。使用控制器構建時,除了控制器IC,還必須單獨選擇半導體和確定其位置。選擇MOSFET非常耗費時間,且需要對開關的參數有一定了解。使用單片式設計時,設計人員無需處理這些問題。 詳細閱讀>>
?
降壓開關穩壓器是一種開關模式電源電路,旨在有效地將直流電壓從較高電壓降低到較低電壓,即減去或"降壓"電源電壓,從而降低輸出端可用的電壓端子無需改變極性。換句話說,降壓開關調節器是降壓調節器電路,因此例如降壓轉換器可以將+12伏轉換為+5伏。詳細閱讀>>
經典案例
?
DC-DC轉換器通過反饋控制系統,將不斷變化的輸入電壓轉換為(通常)固定的輸出電壓。反饋控制系統應盡量保持穩定,以避免出現振蕩,或者發生最糟糕的情況:輸出未經調節的輸出電壓。控制系統的速度應盡可能快,以響應動態變化,例如快速輸入電壓變化或輸出端的負載瞬態,并最大程度地減少調節后的輸出電壓偏差。詳細閱讀>>
?
在高軌數電路板中管理電源和實現靈活性可能具有挑戰性,需要使用數字電壓表和示波器進行實際探測,并且經常需要對 PCB 組件進行返工。為了簡化電源管理,特別是從遠程位置,有一種趨勢是通過數字通信總線配置和監控電源。數字電源系統管理 (PSM) 支持按需遙測功能來設置...詳細閱讀>>
?
隨著包括主動懸掛、轉向、氣候控制、電動座椅和電動車窗以及高級信息娛樂系統在內的電氣系統數量的增多,對電源的需求也在日益增加,進而推動了汽車電源系統從 12 V 向 48 V 的轉變。事實證明,48 V 電源是有效提供大量電能的最佳選擇,而 12 V 系統則需要昂貴的元器件...詳細閱讀>>
單片式開關穩壓器具備額外的,少為人知的EMI優勢,這種干擾有多強,對電路有什么影響,具體取決于許多其他參數。但是,就EMC性能而言,單片式開關穩壓器和帶控制器IC的解決方案之間存在差異,這一點值得考慮。
關于我們 | About Us | 聯系我們 | Contact Us | 隱私政策 | 版權申明 | 投稿信箱 | 網站地圖
Copyright ? www.cqxjhs.cn? All Rights Reserved
電子元件技術網 版權所有 ??粵ICP備10202284號??粵ICP證B2-20090022
未經版權所有人明確的書面許可,不得以任何方式或媒體翻印或轉載本網站的部分或全部內容。