中心論題:
- MEMS麥克風的工作原理 。
- MEMS麥克風的性能特點 。
- MEMS麥克風廣泛的應用領域 。
- MEMS麥克風的技術展望 。
- 雙芯片式方法快速向ASIC增添額外功能。
- MEMS麥克風在不同溫度下都保持性能的穩定節省制造過程中的音頻調試成本。
- 外部偏置支持設計具有不同敏感性的麥克風。
- 集成在IC上的寬帶射頻抑制性能實現對射頻進行屏蔽。
MEMS(微型機電系統)麥克風外形較小,與目前廣泛采用的駐極體麥克風相比,具備更強的耐熱、抗振和防射頻干擾性能。由于強大的耐熱性能,MEMS麥克風采用全自動表面貼裝(SMT)生產工藝,而大多數駐極體麥克風則需手工焊接。這不僅能簡化生產流程,降低生產成本,而且能夠提供更高的設計自由度和系統成本優勢。
想象一下不到普通麥克風一半大小并帶有集成音頻信號處理功能,MEMS麥克風可以作為單芯片手機一個集成部分。新型MEMS麥克風的全部潛能還有待挖掘,但是第一批采用這種技術的產品已經在多種應用中體現出了諸多優勢,特別是中高端移動電話。
工作原理
英飛凌麥克風SMM310內含兩塊芯片:MEMS芯片和ASIC芯片。兩顆芯片被封裝在一個表面貼裝器件中。MEMS芯片包括一個剛性穿孔背電極和一片彈性硅膜。MEMS芯片的用作電容,將聲壓轉換為電容變化。ASIC芯片用于檢測MEMS電容變化,并將其轉換為電信號,傳遞給相關處理器件,如基帶處理器或放大器等。ASIC 芯片是標準的IC技術。因此,這種雙芯片式方法能夠快速向ASIC增添額外功能。這種功能既可以是額外構件,如音頻信號處理、RF屏蔽,也可以是任何可以集成在標準IC上的功能。
性能特點
今天我們使用的大多數麥克風都是駐極體電容器麥克風(ECM),這種技術已經有幾十年的歷史。ECM 的工作原理是利用具有永久電荷隔離的聚合材料振動膜。
與ECM的聚合材料振動膜相比,MEMS麥克風在不同溫度下的性能都十分穩定,不會受溫度、振動、濕度和時間的影響。由于耐熱性強,MEMS麥克風可承受260℃的高溫回流焊,而性能不會有任何變化。由于組裝前后敏感性變化很小,這甚至可以節省制造過程中的音頻調試成本。
MEMS麥克風需要 ASIC提供外部偏置,而ECM則不需要這種偏置。有效的偏置將使整個操作溫度范圍內都可保持穩定的聲學和電氣參數。MEMS芯片的外部偏置還支持設計具有不同敏感性的麥克風。
傳統ECM的尺寸通常比MEMS麥克風大,并且不能進行SMT操作。SMT回流焊簡化了制造流程,可以省略一個制造步驟,而該步驟現在通常以手工方式進行。
IC與駐極體電容器麥克風內信號處理電子元件并無差別,但這是一種已經投入使用的技術。在駐極體中,必須添加IC,而在MEMS麥克風中,只需在IC上添加額外的專用功能即可。與ECM相比,這種額外功能的優點是使麥克風具有很高的電源抑制比。也就是說,如果電源電壓有波動,則會被有效抑制。
SMM310的智能ASIC設計使得其功耗非常低,只有標準ECM的三分之一(在1.5-3.3 V的電源電壓下,SMM310的電流消耗為~70 µA,如表1所示)。
表1:新型SMM310硅基MEMS麥克風的特性參數。
另一個優點是集成在IC上的寬帶射頻抑制性能,這一點不僅對移動電話這樣的射頻應用尤其重要,而且對所有與移動電話工作原理類似的設備(如助聽器)都非常重要。SMM310有一個金屬蓋,可以對射頻進行屏蔽。
MEMS麥克風的小型振動膜還有另一個優點,直徑不到1mm的小型薄膜其重量同樣輕巧,這意味著,與ECM相比,MEMS麥克風會對由安裝在同一PCB上的揚聲器引起的PCB 噪聲產生更低的振動耦合。
廣泛的應用領域
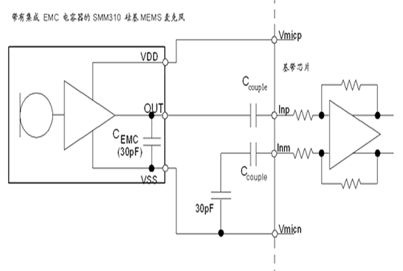
考慮到硅基麥克風的眾多優勢和系統成本,硅基麥克風對那些對尺寸、耐熱性、振動和RF都有很高要求的中高端應用,將具有很大的吸引力,例如圖1所示的應用實例。
圖1:帶有額外30pF 電容進行共模抑制的移動電話應用示例
尺寸不僅指麥克風器件的占位空間,還指那些能夠通過ASIC更高程度集成可省去的分立器件的尺寸。具有上述要求的應用包括:中高端移動電話、數碼相機、PDA或游戲控制臺等。
A/D 轉換器可以很容易地集成在ASIC中。通過給麥克風配備數字接口,音頻信號就不會因為RF 噪聲的干擾而失真。這對移動電話和筆記本電腦而言都是一個優勢。
對于筆記本電腦而言,硅基麥克風還有另一個優點。在VoIP日漸風行的情況下,筆記本電腦可以當作電話來使用。采用麥克風陣列軟件,可以對筆記本電腦附近或整個空間(如會議室)的方向敏感性進行調節。但要計算來自一個陣列中不同麥克風的延遲信號的聲音方向,則需要具有非常穩定性能的麥克風,如MEMS麥克風。
除消費應用和數據處理應用領域外,MEMS麥克風對工業、醫療及汽車行業也有很大的吸引力,從機器監視、助聽器到車載免提裝置等應用都有可能用到MEMS麥克風。中高端應用的系統成本大致相同。但是,MEMS麥克風還有很大的發展潛力。現在也許就是了解這種全新技術的大好時機,以便將來從中受益。
技術展望
英飛凌推出新產品系列?硅基MEMS麥克風,該產品系列中的第一款產品是SMM310?SMT模擬輸出單端麥克風。半導體制造商具備制造該產品系列的核心能力。首先是MEMS設計和制造能力,其次是ASIC(專用集成電路)設計和制造能力,最后是大批量低成本封裝能力。迄今為止,聲頻公司一直占據著幾乎整個 MEMS麥克風市場。聲頻公司必須依賴半導體代工廠提供相關技術并與他們分享利潤。現在,像英飛凌這樣的半導體公司的進入意味著該市場擁有了新的選擇,并且降低了元件購買者的風險。
尺寸的進一步縮小將會受到制造過程中標準自動化貼裝工具的限制,因為音頻端口不能采用真空工具進行操作。其實限制主要來自MEMS尺寸本身,MEMS的尺寸不到當今普通麥克風的一半。
ASIC 中將集成更多功能,A/D 轉換和數字輸出是第一步。此外,還可利用標準構件,如風噪信號過濾構件。專用接口和信號預處理也將成為一個很大的應用領域。RF 屏蔽也將得到進一步改進。
在音頻方面,也會有很多變化。SMM310針對人聲進行了優化,但是在20Hz-20kHz的頻率范圍內,還有較高的聲學敏感性。
很難預測何時會出現帶有集成式麥克風并能記錄美妙立體聲的單片式錄像電話,但是,毫無疑問我們正在朝著這個方向發展。




