【導讀】為了測量和控制多載波無線基礎設施中的發射功率,需要進行均方根 (rms) 功率檢波。傳統功率檢波器使用二極管檢波或對數放大器,當所發射信號的峰均比不固定時,傳統方法并不能精確測定功率。測量電路的溫度穩定性和檢波器傳遞函數的線性度至關重要。本應用筆記所描述的技術可以改善均方根功率檢波器的溫度穩定性及其傳遞函數的線性度;在超過50 dB 的動態范圍內,可以實現小于±0.3 dB 的線性度。
現代無線發射機一般都要求嚴格控制所發射的射頻 (RF) 功率。無線蜂窩網絡中,嚴格的功率控制是精確設置小區大小以增強覆蓋的前提。此外,當實際發射功率不確定時,出于散熱考慮,RF 功率放大器(P A) 的尺寸必須非常大,而精密的功率控制則能避免這一問題。例如,當一個50 W (47 dBm) 功率放大器的發射功率不確定性為 1 dB 時,為了安全地發射功率,不至于發生過熱現象,PA 必須按照 63 W (48 dBm) 功率要求確定尺寸。
接收機中也會用到功率測量和控制,通常是在中頻 (IF)。這種應用的目標是測量和控制接收信號的增益,確保不會過驅中頻放大器和模數轉換器 (ADC)。雖然精確測量接收信號(一般稱為接收信號強度指示或 RSSI)可以極大地提高信噪比,但它不如發射端重要;前者的目標僅在于將接收信號保持在一定的限值以下。
均方根射頻功率檢波器能夠獨立于信號峰均比或波峰因數來測量射頻功率。當所測量信號的峰均比不斷變化時,這一能力非常重要。無線蜂窩網絡中,蜂窩基站所承載的呼叫數量不斷變化,因此信號峰均比不斷改變是常見現象;具體原因有兩方面:一是多個載波以不同的功率水平傳輸,一是單個碼分多址(CDMA) 載波的碼域功率會發生變化。

圖 1. 現代無線發射機使用射頻功率測量和控制技術精密調節發射功率。接收機中,功率測量可用來防止中頻和基帶器件發生過驅,同時極大地提高信噪比。
1 高動態范圍均方根直流轉換器
AD8362 是一款均方根直流轉換器,可以測量 60 dB 或更高范圍內的均方根電壓,工作頻率范圍是從極低頻率至約 2.7 GHz。圖 2 顯示了 AD8362 在 2.2 GHz 的傳遞函數,反映了相對于 50 Ω電阻時輸出電壓 (V)與輸入信號強度 (dBm) 的關系。
圖2 還顯示了此傳遞函數與最佳擬合線的偏差。這條線的斜率和截距是對所測得的數據執行線性回歸運算而得出。算出這條線的斜率和截距后,便可以繪制以 dB 刻度的誤差圖。圖 2 中,這條線的刻度位于右軸上。

圖 2. 對數均方根直流轉換器的傳遞函數顯示了輸出電壓 (V) 與輸入信號(dB) 之間的線性dB 關系。圖中還顯示了傳遞函數紋波和溫度漂移(刻度見右軸)。
此圖顯示的紋波反復變化,峰峰值幅度高達 0.75 dB。這一紋波導致測量不確定性也非常大。此圖還顯示,傳遞函數隨著溫度而變化。本例中,傳遞函數的溫度漂移主要表現為截距變化(斜率相對穩定)。
2 對數均方根直流轉換器AD8362的工作原理
圖 3 顯示了 AD8362 的框圖。AD8362 的主要元件是一個線性dB 可變增益放大器 (VGA),它包含電壓控制衰減器、固定增益放大器、低動態范圍均方根直流轉換器和誤差放大器。

圖 3. 對數均方根直流轉換器 AD8362。均方根直流轉換器的輸入信號施加于 VGA 輸入端。VGA 的輸出施加于低動態范圍均方根直流轉換器。此檢波器的輸出與設定點電壓相比較,產生一個誤差信號,反饋至VGA的增益控制輸入端。
輸入信號施加于 VGA。VGA 的輸出施加于低動態范圍均方根直流轉換器。此檢波器的輸出與 VGA 輸出信號的均方根電壓成比例。
固定參考電壓也稱為目標電壓,施加于完全相同的另一個低動態范圍均方根直流轉換器。兩個檢波器的輸出施加于誤差放大器/積分器,以產生誤差信號。誤差放大器的輸出施加于 VGA 的增益控制輸入端。VGA 的增益控制傳遞函數是負向的,即增大電壓將減小增益。
將小輸入信號施加于該電路時,信號路徑檢波器的輸出電壓將很小,導致驅動 VGA 的誤差信號越來越小。此誤差信號將繼續減小,而 VGA 增益則不斷增大,直到信號鏈檢波器的輸出與參考檢波器的輸出相等。
同樣,大輸入信號會產生越來越大的誤差信號,導致VGA的增益減小,直到信號路徑檢波器的輸出電壓與參考檢波器的輸出電壓相等。無論是何種情況,當系統達到均衡時,均方根直流轉換器的輸入電壓均會建立在相同的值。因此,低動態范圍均方根直流轉換器只需非常小的工作范圍便可使該電路工作。
VGA 的傳遞函數為線性 dB,即 dB 增益與以V為刻度的控制電壓成比例。本例中,VGA 增益控制的斜率約為 –50 mV/dB。由此便得到一個適用于整個電路的對數傳遞函數(即 VGA 輸入與誤差放大器輸出的關系),即輸出電壓與輸入電壓的對數或均方根值成比例。請注意,此增益控制功能的溫度穩定性對于均方根測量的整體溫度穩定性十分重要。
3 高斯插值器
圖2 以一致性曲線的形式顯示了一個周期性紋波。此紋波的來源是高斯插值器。高斯插值器確定從可變衰減器采集信號的節點,然后將該信號施加于固定增益放大器,后者構成 AD8362 VGA的輸出級。
衰減器和高斯插值器電路的簡化原理示意圖如圖4所示。輸入梯形衰減器由多個部分組成,各部分均將輸入信號衰減 6.33 dB。信號通過可變跨導級從這些部分抽取。高斯插值器根據施加于可變衰減器控制端口的控制信號,確定哪些跨導級是有效的,從而決定施加于輸入信號的衰減量。

圖 4. AD8362 VGA 衰減器和高斯插值器。雖然高斯插值器的存在實現了輸出電壓與控制電壓之間的連續關系,但這種關系具有周期性紋波。
位于觸點之間的衰減水平要求相鄰跨導級同時有效,以根據跨導單元導通性能的強弱要求,產生這些觸點的加權平均值。為使觸點沿著衰減器滑動,相鄰跨導級的電導以一定的方式變化,這就是一致性曲線中所觀察到的紋波的產生原因。
4 誤差信號的濾波
低動態范圍均方根直流轉換器的平方單元產生一個直流分量和一個二倍輸入頻率的分量。這來自于下面的三角恒等式:

如果此信號是一個單頻正弦波,平方單元的輸出將是一個直流分量和一個二倍輸入頻率的正弦波信號。誤差放大器/積分器的主極點將濾除二倍頻率分量,僅留下直流分量。
如果輸入信號是一個寬帶信號,如 CDMA 或寬帶 CDMA(WCDMA)信號等,則直流分量將涵蓋直流至原始信號帶寬一半的范圍。因此,濾除二倍頻率分量之后,反饋至 VGA 的電路輸出仍然含有明顯的紋波,作為類似噪聲的信號疊加在直流電平上。一般做法是加強誤差放大器的濾波,以顯著降低誤差放大器輸出端的信號上的噪聲。這將使整體電路產生無噪聲輸出。
5 消除傳遞函數紋波
圖5 顯示該電路利用此基帶噪聲消除紋波的一種可選配置。與圖 3 所示電路相比,積分器的外部濾波器電容顯著減小,但仍然相當大,足以執行有效的均方根計算。將寬帶信號施加于電路輸入端時,誤差放大器的輸出包含明顯的噪聲,但仍然以正確的均方根輸出電平為中心。將誤差放大器輸出端的噪聲電平至少設置為300 mV峰峰值,300 mV是VGA的R-2R 梯形網絡上相鄰抽頭之間的 dB 距離與 VGA 增益控制斜率的乘積(即50 mV/dB ×6 dB)。只要此輸出噪聲電平至少為300 mV峰峰值,則其實際值并不重要。

圖 5. 減小一般用來降低平方單元輸出噪聲的濾波器電容。該噪聲反饋至VGA,導致VGA的增益在至少6 dB范圍內波動。這往往會抵消VGA傳遞函數的紋波,進而抵消整體電路傳遞函數的紋波。平方器輸出的噪聲在測量之前經過外部濾波。
此信號經過簡單濾波后反饋至 VGA 控制輸入。此信號中的噪聲導致 VGA 的增益圍繞一個中心點波動。VGA 的增益控制斜率為50 mV/dB。因此,噪聲將使VGA的瞬時增益發生約6 dB 變化。高斯插值器的游標在R-2R 梯形網絡的大約一個抽頭上來回移動。
增益控制電壓在高斯插值器的至少一個抽頭上不斷移動,因此 VGA 輸出的均方根信號強度與 VGA 控制電壓之間的關系與 VGA 的增益控制紋波無關。現在,對施加于平方單元的信號進行簡單的AM 調制。但是,這種調制不會改變信號的峰均比。
由于濾波器電容較小,出現在誤差放大器輸出端的均方根電壓將包含明顯的峰峰值噪聲。雖然要求將此信號包括噪聲在內原原本本地反饋至 VGA 增益控制輸入端,但可以使用簡單的濾波器對進入外部測量節點的均方根電壓進行濾波,以產生大致上無噪聲的均方根電壓。
圖6 顯示了均方根直流轉換器的傳遞函數紋波減小情況。反饋至 VGA 增益控制端的噪聲電平為 600 mV 峰峰值,這似乎過大,因為只需要足以在 6 dB(R-2R 梯形網絡上的一個抽頭)范圍內調整增益控制電壓的噪聲。然而,隨著擴頻 CDMA 信號的呼叫負載量減小,信號的峰均比也會減小。這將導致檢波器輸出端的噪聲降低。因此,應將峰峰值噪聲設置得較大,使它始終能涵蓋 R-2R 梯形網絡上的至少一個抽頭。請注意,誤差函數的峰值約在–57 dBm,這是用來測量傳輸至電路的功率的高動態范圍均方根功率計頭的測量誤差所造成的。

圖 6. 高峰均比信號(單載波 WCDMA、測試模型 16、2.2 GHz)的傳遞函數紋波減小情況。峰值出現在–57 dBm 是由測量誤差造成的。
圖 7 顯示施加未調制的正弦波時該改良電路的傳遞函數。此時,傳遞函數紋波沒有減小。如上文所述,當對平方單元施加正弦波時,輸出為二倍頻率分量和直流電平分量。正弦波屬于窄帶信號,不會出現接近于直流的噪聲樣電壓。消除二倍頻率分量后,就沒有交流分量可用來在某一范圍內調整 VGA 的增益控制輸入。

圖 7. 對電路施加未調制(2.2 GHz) 的正弦波,傳遞函數紋波沒有減小,因為低動態范圍均方根檢波器輸出端沒有產生基帶擾動。
6 在VTGT 上注入擾動
圖 8 顯示了上述情況下可以使用的一種電路。調整 VGA 所需的擾動信號耦合至參考電壓(也稱為目標電壓)。這將在誤差放大器的輸出施產生擾動,并反饋至 VGA 增益控制輸入端。耦合至VREF 信號的擾動信號既可以是噪聲,也可以是正弦波等相干信號。

圖 8. 可以將擾動信號施加于 VTGT 引腳。當輸入信號的峰均比較低時(例如正弦波),這種技術很有用。擾動信號可以是正弦波或白色噪聲。
圖 9 顯示施加正弦波作為輸入信號時該電路的傳遞函數。此時,一個 500 mV 峰峰值、10 kHz 正弦波疊加于標稱值為1 V DC 的 VTGT 電壓上。所實現的傳遞函數紋波減小情況與WCDMA 信號相似。擾動信號的頻率不是很重要。應將它設置得足夠高,以便能輕松濾除輸出紋波,同時實現所需的脈沖響應時間。

圖 9. 對于峰均比較低的輸入信號,將擾動信號施加于 VTGT 輸入(500 mV峰峰值、10 kHz、直流電平= 1 V),同樣可以減小紋波。本例中,輸入信號為 2.2 GHz 正弦波。.
7 溫度補償
除了傳遞函數紋波所導致的測量不確定性之外,器件的溫度漂移也會導致(更大的)測量不確定性(圖 2)。不過,查看大量器件(圖 10)可以發現,溫度漂移的趨勢是一致的。溫度越低,輸出電壓越高。但是,漂移量則因器件而異。此外,漂移幅度隨著頻率而變化。附錄顯示了這些器件在其它頻率時的溫度漂移圖。

圖 10. 2.2 GHz 時不同器件溫度漂移的統計分布(平均值±(3 sigma))顯示出這一規律:溫度較低時,輸出電壓變高;溫度較高時,輸出電壓變低。溫度漂移主要表現為截距移動。
使用圖 11 所示的簡單技術,可以進一步減小器件的溫度漂移。如上文所述,AD8362 的輸出電壓漂移主要是由截距漂移引起的。隨著溫度提高,整個傳遞函數會下降,而斜率則相當穩定。因此,溫度漂移與輸入電平關系不大。通過這種基于特定輸入電平(如5 dBm)時的漂移進行補償溫度的方法,將可以在完整動態范圍內有效(圖 12)。

圖 11. 在對數放大器的輸出電壓上增加一個具有正溫度系數的小偏移電壓,可以進一步減小 AD8362 的低溫度偏移。

圖 12. 使用簡單的截距溫度補償方案,可以顯著減小 AD8362 的溫度漂移。本例中補償的是2.2 GHz 在5 dBm 時的漂移。由于溫度漂移主要是截距移動,因此可以在整個范圍內實現良好的性能。
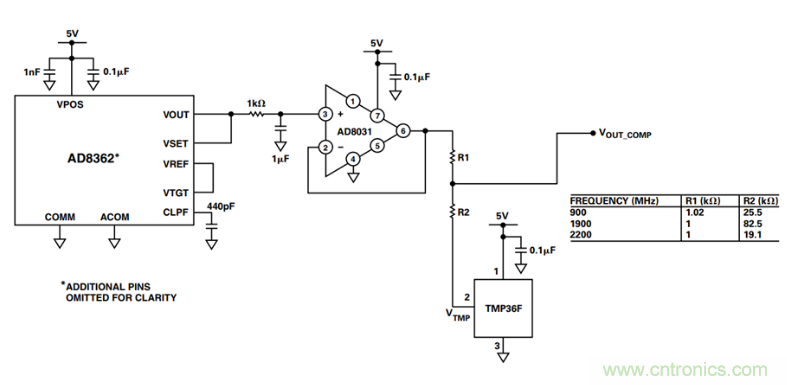
該補償方案很簡單,依靠精密溫度傳感器 TMP36 驅動電阻分壓器的一端,AD8362 驅動另一端,輸出位于中心抽頭。TMP36 在 25°C 時的輸出電壓為 750 mV,溫度系數為 10 mV/°C。隨著溫度提高,AD8362 的輸出電壓下降,TMP36 的輸出電壓則升高。所選擇的 R1 和 R2 應確保電阻分壓器中心點的電壓不隨溫度而變化。實踐中,R2 比R1 大得多,因此電路的輸出電壓非常接近AD8362 VOUT引腳的電壓。
8 選擇 R1 和 R2
電阻比 R1/R2 由 AD8362 在目標頻率的溫度漂移決定。選擇特定輸入電平時的漂移,以便在該電平時實現最佳精度。在所示的例子中,R1 和 R2 是根據 5 dBm 輸入電平時的漂移來選擇。根據以下方程式選擇 R1 和 R2:
其中10 mV/°C 是 TMP36 的溫度漂移,AD8362 的溫度漂移用 mV/°C 表示。用dB/°C表示的溫度漂移乘以對數斜率可換算為mV/°C。例如,900 MHz 時的漂移為 –0.008 dB/°C(5 dBm時),乘以斜率50 mV/dB 便得到–0.4 mV/°C。表I 顯示了頻率為 900 MHz、1900 MHz 和 2200 MHz 時 R2、R1 值的計算結果。

表 I. R1 和 R2 的計算
9 紋波減小和溫度補償組合電路
溫度補償和傳遞函數紋波減小這兩種方案可以合并,構成一種高度線性、溫度穩定的均方根檢波器。
圖13給出了該電路的原理圖,兩個補償電路通過一個運算放大器緩沖器隔開。

圖 13. 擾動減小方案和溫度補償方案可以合并,構成一種具有低溫度漂移和出色傳遞函數線性度的電路。
圖14顯示了此電路在 2.2 GHz 和 –40°C、+25°C、+85°C 時測得的傳遞函數。在 60 dB 范圍內,測量誤差約為±0.5 dB。上文已說明,誤差尖峰出現在約 –57 dBm 是由測量所用的高動態范圍均方根功率檢波器頭對 AD8362 的輸入信號測量不足引起的。

圖 14. 紋波減小方案和溫度補償方案合并后的電路,在約 60 dB 的范圍內,其測量線性度約為± 0.5 dB(低功率時的過大誤差是由測量誤差引起的)。
10 結論
AD8362 是一款60 dB 對數 TruPwr™ 檢波器,雖然它具有出色的基準性能,但仍然可以進一步改善其測量精度。所用的技術簡單易行,涉及到電阻、電容和溫度傳感器。器件之間的溫度漂移具有可重復性,因此可以大規模使用這些技術。
附錄

圖 15. 對數法則一致性與輸入幅度的關系,平均值±( 3 sigma),正弦波,頻率為 900 MHz,溫度為 –40°C、+25°C 和+85°C。

圖 16. 對數法則一致性與輸入幅度的關系,平均值±( 3 sigma),正弦波,頻率為1900 MHz,溫度為–40°C、+25°C 和+85°C。
AD8362
● 完整的、經過全面校準的測量/控制系統
● 精確的均方根至直流轉換(50 Hz至3.8 GHz)
● 輸入動態范圍大于65 dB:−52 dBm至+8 dBm (50 Ω)
● 與波形和調制無關,如GSM/CDMA/TDMA等
● 線性dB輸出,調整比例:50 mV/dB
● 法則一致性誤差:0.5 dB
● 所有功能均具有出色的溫度和電源穩定性
● 工作電壓:4.5 V至5.5 V (24 mA)
● 省電功能:1.3 mW
免責聲明:本文為轉載文章,轉載此文目的在于傳遞更多信息,版權歸原作者所有。本文所用視頻、圖片、文字如涉及作品版權問題,請聯系小編進行處理。
推薦閱讀:



