- 汽車電子對電源的要求
- 車內電源的保護措施
- 汽車電源的自診斷功能
- 復雜的電流檢測放大器、運算放大器
- 自動負載調節性能
汽車信息娛樂系統(見圖1)時代的到來標志著汽車采用簡單車載收音機(如圖2中Mercedes汽車所配備的儀表板)的日子一去不復返了。歷史悠久的AM/FM收音機在信息娛樂控制板上仍然保有一席之地,但它與數字音頻廣播(DAB)、數字和高清晰度電視(HDTV)、衛星無線電、集成蜂窩電話、CD/DVD/MP3播放器、全球定位系統(GPS)導航及視頻游戲系統組合在一起。

圖1新式的汽車儀表板
是有源天線系統在汽車儀表板的背后對這種信息資源提供了支持。隨著汽車信息娛樂中心復雜性的攀升,用于將音樂和數據饋入信息娛樂中心所需的有源天線數量有所增加。一部汽車平均擁有3?5個有源天線系統的情況比比皆是,它們用于組合型AM、FM、DAB、HDTV、衛星廣播、交通警示、蜂窩電話、WiMAX和GPS裝置——有時,為了改善接收質量,每個頻段會采用多個天線。這些有源天線系統中的敏感電路需要具備針對嚴酷汽車環境的保護和隔離能力,以及一種用于向主機系統提供天線狀態和診斷反饋的方法。

圖2老式的汽車儀表板
過去,為了滿足汽車天線系統中苛刻的保護要求組合以及所需的診斷功能,設計師不得不進行復雜的電流檢測放大器、運算放大器和分立元件及其他IC的布局。而現在,單片IC解決方案的出現使這個問題迎刃而解。下面將以LT3050為例來具體說明。
在滿負載條件下,LT3050可提供高達100mA的連續輸出電流和一個340mV的典型壓差電壓。該IC具有一個2~45V的寬輸入電壓范圍,并提供了低至0.6V的可調輸出電壓。單個電容器同時提供了超低噪聲操作(在10Hz~100kHz的大帶寬范圍內輸出噪聲僅為30μVRMS)和基準軟起動功能,從而消除了接通期間的大浪涌電流和輸出電壓過沖。LT3050的輸出電壓容差具有很高的準確度,在整個電壓、負載和溫度范圍內達±2%。低工作靜態電流(50μA)使其能夠連續處于空閑狀態,電池電量消耗極少,停機模式中的消耗電流下降至μA級。該IC分別采用12引腳2mm×3mmDFN封裝和12引腳耐熱性能增強型MSOP封裝,因而提供了緊湊的占板面積。
具保護和診斷功能的單片IC天線電源
作為許多有源天線電壓電源的起始點,12V汽車電池與這些系統所需要的低噪聲、穩定型電源相去甚遠。除了噪聲之外,這種12V“電源”還有可能遭受反向電池電壓情況或負載突降(在這些場合中,電壓會在–36~+80V的范圍內變化,甚至出現尖峰)的影響。LT3050在苛刻的電氣環境中對其自身和天線均實施了保護,同時提供了一個穩定的低噪聲輸出電壓。當天線電源內部發生短路時,LT3050還可利用一個準確和可編程的電流限值來對有源天線電源電路加以保護。汽車環境中的散熱狀況同樣具有挑戰性,因而要求憑借堅固的過熱保護功能來使電源在-40~+125℃的溫度范圍內保持穩定。
除了這些棘手的保護要求以外,LT3050還簡化了所需的診斷信息收集以報告天線狀態。可編程開路檢測功能電路負責監視天線電源電流,以防止其降至一個最小工作條件值以下;可編程短路檢測功能電路則用于監視天線電源電流,以避免其超過一個規定的最大值,并通過限制電流來保護天線及其電源。此外,一個模擬電流監視器還將產生一個與天線電源電流成比例的信號。這便于用作一個診斷輸入,或用于向系統發出指示信號,以告知所安裝的天線類型。
[page]
一個準確、穩定和低噪聲電源中的保護功能
LT3050可產生一個用于有源天線系統的穩定的低噪聲電源,可隔離并保護天線系統免受高噪聲、易變的12V汽車電源的不良影響。該IC能夠承受±50V的輸入電壓和反向電池電壓(可能產生自12V電源)以及至±50V的輸出反轉(見圖3)。

圖3LT3050針對負載突降情況的瞬態響應(AC耦合)
LT3050能有效地將天線電源與12V電源線上的噪聲或者來自某個中間降壓型穩壓器的噪聲隔離開來(見圖4)。單個電容器提供了基準軟起動和噪聲旁路功能,從而實現了一個可編程啟動時間和超低噪聲操作。

圖4LT3050紋波抑制
通過允許用戶設定低至最大負載之110%的電流限值而不影響正常操作期間的負載調節性能,一個精準的可編程電流限值提供了額外的保護作用。此外,憑借后備式電流限制、電流限制折返,以及具遲滯的堅固型熱停機功能的組合,當存在來自一個50V輸入電源的輸出短路時,IC不會受損。輸出可以被拉至超出輸入50V,而流入輸入端的電流極小且不會損壞IC。
診斷功能
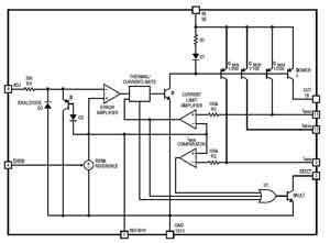
LT3050可向汽車的控制系統提供診斷信息。如果檢測到開路或短路情況、或者IC進入熱停機模式,則一個能夠吸收100μA電流的集電極開路故障指示器將確定其電平。LT3050還具有一個集成電流監視器,該電流監視器通過IMON引腳提供約為輸出電流1/100的電流,以在天線系統監視和保護中使用(見圖5)。只需在IMON和GND之間連接一個電阻器,便可產生一個與輸出電流成比例的參考于地的電壓。

圖5LT3050方框圖
可編程短路檢測和電流限值在IMAX引腳上提供,而且該限值一旦設定,則其在整個電壓和溫度范圍內的波動幅度將小于5%。IMAX引腳是一個特別設計的電流反射鏡器件的集電極,可提供大約為輸出電流1/200的電流。該引腳同時也是精準限流放大器的輸入端。在IMAX和GND之間連接一個電阻器(RI(MAX)),用于設定短路檢測和可編程電流限制門限。限流放大器電路執行兩項功能。第一項功能是:如果IMAX引腳電壓達到600mV,則它將確定集電極開路/FAULT引腳邏輯電平。第二項功能是:它將調節輸出驅動電流以使IMAX引腳電壓不超過600mV,從而將輸出電流限制為0.6V•200/RI(MAX)。
可編程開路檢測門限在IMIN引腳上提供。IMIN引腳是一個特別設計的電流反射鏡器件的集電極,可提供大約為輸出電流1/200的電流。該引腳同時也是參考于600mV內部基準的開路檢測比較器的輸入端。在IMIN和GND之間連接一個電阻器,用于設定開路檢測門限。如果IMIN引腳電壓降至600mV以下,則比較器將發生跳變且/FAULT引腳電平被確定。該比較器采用了少量遲滯以防止發生/FAULT引腳干擾。
圖6示出了一種典型的LT3050應用電路配置——用作一個有源天線電源。為直觀起見,電流限值、開路故障門限值、輸出電壓等是任意選擇的。在本例中,由11.3kΩ的IMIN電阻器將開路檢測門限設定為10mA。
1.15kΩ的IMAX電阻器將短路故障門限和電流限值設定為100mA(需要采用一個10nF的IMAX電容器,以實現限流放大器的穩定性)。當輸出電流等于100mA時,3kΩ的IMON電阻器將提供一個3V全標度信號。10nF的REF/BYP電容器實現5.5ms的軟起動時間和低噪聲操作。

圖6LT3050有源天線電源電路
由于汽車信息娛樂組件變得越來越復雜,有源天線系統的數目也有所增加。這些有源天線系統中的敏感電路需要針對嚴酷汽車環境的保護與隔離功能和診斷反饋以報告天線狀態。
憑借諸如可編程電流限值、軟起動、開路檢測、輸出電流監視器和集電極開路故障信號等特點,LT3050有源天線電源和診斷線性穩壓器解決了有源天線設計難題。LT3050還具有一個寬輸入電壓范圍、低靜態電流、大帶寬范圍內的低輸出噪聲、高輸出電壓準確度、低壓差電壓以及承受輸入和輸出電壓反轉的能力。





