【導讀】如果你認為線性功率IC功耗太大,不好用,技術落后,那么你就錯了!本文將幾款IC與高速轉換型DC-DC類型IC進行對比分析,講解線性功率器件IC設計的一些注意要點,并盤點了幾款線性恒流IC以方便大家選型。
線性LED驅動IC您了解多少?提起線性功率IC,大家都認為功耗太大,不好用,比較落后的技術了。鄭重的回答你,你錯了!
三端穩壓器78**系列廣泛的應用,沒有哪一款開關型DC-DC型號的IC用量有可能超過它,這是為什么?大家可能說是:價格低、穩定可靠、技術成熟;那DC-DC呢?效率高。你只說對了一半,線性功率IC不但有前面幾項優點,更一樣效率高也可以做到體積小巧。
臺灣有家公司叫點晶科技,成立20多年以來,先后推出LED驅動應用IC上百款,基本全都是線性恒流驅動。你想知道這是為什么嗎?
接下來我們對幾款IC進行對比分析,線性功率器件IC設計要注意哪些要點,是怎樣勝過高速轉換型DC-DC類型IC的!
一、線路比較

上圖是兩種驅動方式的線路圖,現在比較下兩種方式的工作過程。
[page]
1、當電壓合適時:
電壓合適是指供電電壓幅值與LEDVf值加上線路的工作電壓基本符合。
圖1電流經過電感→LED→MOSFET→R;放電回路是,電感→LED→D1;圖2電流流經LED→MOSFET→恒流源。
功耗及提高轉換效率主要是看線路中的內阻大小,從線路上來看圖1會大于圖2,圖2的方式MOS管和恒流源整個壓差可以做到200mV,圖1電阻反饋電壓都有可能會超過這個電壓。單就MOS管來說,都是在做開關使用,需要的壓差及相關條件是相同的,功耗相等。
2、當電壓超過線路需要的幅值時:
當線路電壓超過線路需要的幅值時,圖1的設計優點會顯現出來,也是線路設計初衷。線路根據反饋電壓比較高速開關MOS管,關閉時電感放電回路會維持LED電流;圖2超過的電壓會加到MOSFET上面,功耗會增加大于圖1線路。
3、EMI,干擾問題
圖1需要高速開關恒流驅動,開關頻率會影響其它線路工作,PCB布線要注意相互干擾問題,在選取驅動線路時避免與產品上面的線路工作在一個頻率點上。圖2線路不會有這個問題。
4、灰度問題
圖1線路PWM是與反饋電壓信號疊加出來的,在關閉MOS管時,電感還會有電流流過,會影響到灰度的表現,設計時只能PWM時間遠遠小于L1放電時間。要提高灰度表現,就需要減小電感量,從而減小放電時間提高線路的開關頻率,這樣會增加線路干擾的程度,恒流精度也會降低。
圖2線路開關方式驅動LED可以直接表現灰度,可以做到16位灰度65536級灰度。目前高灰階LED屏幕都不會選用圖1線路設計。
二、線路功耗問題所在
從上面的分析可以看出,線性驅動有很多優勢,只是在電壓高于實際應用電壓時功耗會增大,在眾多的應用領域線性驅動是不可取代的。
主要問題不是線路本身,而是供電方式造成的。一般我們設計產品因其成本問題不會新開發開關電源,選取現有電源基本沒有合適的,開關電源受標稱值所限,有5V、12V、15V、24V、36V等等,標稱值是長期以來市場形成的,電源做成什么電壓范圍都可以,只是開關電源廠家目前還沒有眼光看到這個市場。
[page]
因其LEDVf值不同,生產出雙組電壓輸出比較合適,例如:3。3V與5V、5V與8V、7V與12V、9V與14V、12V與18V、14V與24V等電壓組合,電流目前還是1W的效率最高,多顆組合是今后的方向,R、G、B單路500mA比較合適。
有這樣的電源使用線性IC驅動你覺得還有問題嗎。
線性IC設計要點:
在實際產品設計時,往往供電電壓總不會符合我們的要求,LED正向電壓Vf值每個公司也不一樣,串聯的LED個數會隨工程需要隨意變化,產品量產數量不大開關電源也不方便更換,可以使用以下設計線路來解決此問題。
如下圖:

參考設計可以應用到我們線路設計當中,也可以應用到LED高串接IC設計中。目前市場上的LED恒流IC多適應能力不強,LED串接個數的改變同時也要修改參考檢測電阻阻值,這樣對產品量產不方便。
[page]
推薦幾款線性恒流IC方便大家選型:
大功率LED線性驅動推薦之一:DD311
你需要優異的LED灰度表現能力,那就請你必須選擇線性IC驅動;你是設計低壓小功率LED線路,請你最好選擇線性IC驅動;在可以提供合適驅動電壓的場合,強烈建議你使用線性LED驅動IC。
DD311是有客戶抱怨發熱量較大,我想看了上面的解釋可以明白發熱原因所在,從近幾年的市場推廣來看接受的廠家還是越來越多,也有較好的市場口碑。如果您是一位IC設計者,會知道設計好恒流源也是不容易的,有不少企業在設計、制成工藝方面在不懈努力。其中臺灣聚積、點晶兩家公司占大陸LED領域90%的線性恒流驅動IC市場,每年有2億多人民幣銷售額。
DD311是一單通道輸出的LED恒流驅動器,內建電流鏡與電流開關組件,是專為驅動大功率LED而設計的芯片。DD311可驅動高達1安培的沈入電流(sinkcurrent),并可透過調整參考輸入電流(IREF)來任意設定輸出電流的大小。輸出電流值約為100倍的IREF,IREF可由調整外掛電阻或偏壓(bias)電壓來設定。微調或使能偏壓電壓可校正LED間的亮度不一或實現多顆LED間整體亮度同時調整。
這樣的設計理念,1:100的電流關系,如果您的前級提供的是一個電流信號,這顆IC將會很好的利用。
芯片的輸出端可承受高達36V的電壓,支持10多顆大功率LED的串接應用。內建輸出使能端(Enable),可PWM控制輕易地實現大功率LED的256級高灰階應用,接受1MHz刷新速度。

[page]
大功率LED線性驅動推薦之二:DD312
你需要優異的LED灰度表現能力,那就請你必須選擇線性IC驅動;你是設計低壓小功率LED線路,請你最好選擇線性IC驅動;在可以提供合適驅動電壓的場合,強烈建議你使用線性LED驅動IC。
DD312是專為大功率LED應用所設計的恒流驅動器。芯片內含恒流產生電路,可透過外掛電阻來設定輸出恒流值。透過芯片的使能端可以控制輸出通道的開關時間,切換頻率最高達一兆赫(1MHz)。電流輸出反應極快,支持高色階變化及高畫面刷新率的應用。內建開路偵測,過熱斷電,及過電流保護功能,使應用系統的可靠性大為提升。

開路偵測,過熱斷電,及過電流保護功能,選擇SO8的封裝在下圖的設計參考設計中才可以實現。

需注意芯片的散熱功率受到封裝與環境溫度的限制,故在設定最大輸出電流值時需考慮到實際操作條件。最大可散熱功率可由以下式子來做計算:
[page]
最大散熱功率Pd(W)=[最大接面溫度Tj(°C)–環境溫度Ta(°C)]/[熱阻值(°C/Watt)];散熱功率(PowerDissipation=Pd(W))與操作環境溫度(AmbientTemperature=Ta(°C))的關系可以參考下圖:

由最大散熱功率(Pd)可推導出最大可允許操作電壓Vout,請參考下式:
Vout(max)(Volt)=[Pd(max)(Watt)–VDD(Volt)×IDD(A)]/[Iout(A)×DimmingDuty]
大功率LED線性驅動推薦之三:德國英飛凌系列
你需要優異的LED灰度表現能力,那就請你必須選擇線性IC驅動;你是設計低壓小功率LED線路,請你最好選擇線性IC驅動;在可以提供合適驅動電壓的場合,強烈建議你使用線性LED驅動IC。
[page]
英飛凌在您設計小功率恒流方案時會覺得非常合適,比如您是單片機控制時。您的前級信號是PWM而不需要太大電流時;在設計小電流固定顏色燈帶產品時都非常合適。100mA低壓驅動雖可以三極管完成,但是放大倍數的原因無法解決電流精度問題,不能滿足產品灰度一致性。

下圖是在NPN三極管時可以將IC適當放到LED中間,解決前級不同有效電平驅動的需要,也等于抬高的IC承受電壓。

下圖是在設計交流較大功率設計時的參考設計線路:
[page]
大功率LED線性驅動推薦之四:美信MAX16800
40V、350mA,可調節的線性高亮度LED驅動器
MAX16800的輸出電流通過與LED串聯的外部檢流電阻設置,使能(EN)引腳允許連接一個寬范圍的PWM亮度調節信號。MAX16800非常適合要求高壓輸入的汽車應用,能夠承受高達40V的甩負載。

±3.5%輸出電流精度,內置調整管,低壓差(<1.2V),+5V穩壓輸出,可以源出4mA電流,差分LED電流檢測,關斷時具有極低的電源電流(12μA,典型),低至204mV的電流檢測基準有助于降低功耗,工作電壓可低至+5V,整形電路用于平滑波形邊沿,降低PWM亮度調節的EMI輻射。
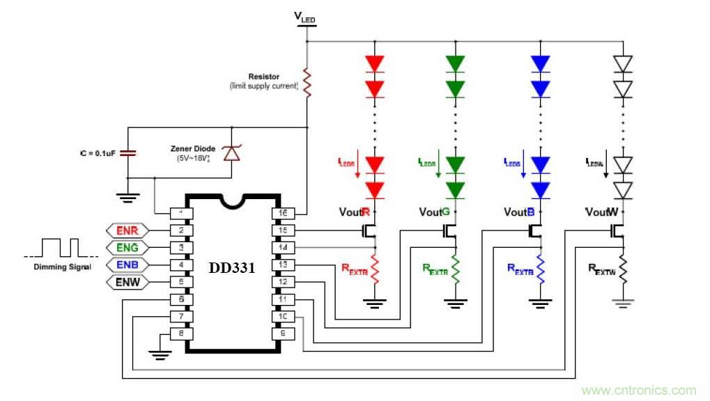
大功率LED線性驅動推薦之五:點晶科技DD331
新款大功率線性恒流驅動IC,為了解決實際應用中大電流的需要,MOS管選擇了外置.四路恒流輸出,可以混合白光使單光源照度更高,或在需要綠光2路才可以達到要求的設計場合,當然也可以閑置一路不用,MOS管外置可以按設計需要選擇合適的電流和散熱條件,IC本身沒什么熱量,價格也相對較低。

相關閱讀:
LED驅動器設計:如何用低成本實現高功率因數
http://www.cqxjhs.cn/opto-art/80021530
一款低功耗、低成本的白光LED驅動芯片設計
http://www.cqxjhs.cn/power-art/80021699
工程師分享:可實現簡單高效調光的多級LED驅動設計
http://www.cqxjhs.cn/opto-art/80021762
詳解:可實現精確調光的LED驅動器設計
http://www.cqxjhs.cn/opto-art/80021799





