中心議題:
- IGBT的柵極電阻和分布參數分析
解決方案:
- 觀察波形變化來分析各個參數對電路的影響
IGBT 即絕緣門極雙極型晶體管( IsolatedGate Bipolar Transistor),是一種新型復合器件。由于它將MOSFET和GTR的優點集于一身,具有輸入阻抗高、速度快、熱穩定性好、電壓驅動(MOSFET的優點), 同時通態壓降較低,可以向高電壓、大電流方向發展(GTR的優點)。因此,IGBT發展很快,特別是在開關頻率大于1kHz,功率大于5kW的應用場合具有很大優勢。在全橋逆變電路中,IGBT是核心器件, 它可在高壓下導通,并在大電流下關斷,故在硬開關橋式電路中,功率器件IGBT能否正確可靠地使用起著至關重要的作用。驅動電路就是將控制電路輸出的PWM信號進行功率放大,以滿足驅動IGBT的要求,所以,驅動電路設計的是否合理直接關系到IGBT的安全、可靠使用。為了確保驅動電路設計的合理性,使用時必須分析驅動電路中的參數。
1 柵極電阻和分布參數分析
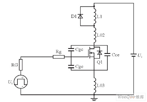
IGBT在全橋電路工作時的模型如圖1所示。
RG+Rg是IGBT的柵極電阻, L01、L02、L03是雜散電感(分布電感), Cgc、Cge、Cce是IGBT的極間電容, U1是驅動控制信號, U2為母線電壓。

圖1 IGBT的全橋模型
1.1 IGBT的導通初態
二極管D1導通時, 若Uge為所加的反向電壓值(可記為-Ug2, 正向電壓記為+Ug1), 集電極電流iC=0, Uce=U2。開通后, U1向Cgc、Cge充電, 此時Uge可寫成:

其中時間常數τi= (Rg+RG) (Cge+Cgc), 只有Uge上升至門檻電壓Uge (th)后, IGBT才會導通。從上述公式可以看出, Uge的上升速度是和時間常數成反比的, 即柵極電阻和輸入電容越大, 上升速度越慢, IGBT開通的時間就越長。
1.2 IGBT的關斷初態
若Q1處于全導通狀態, 二極管D1處于截止狀態, 二極管中的電流為0, Uce為IGBT管壓降,Uge=Ug1, 輸入電壓由Ug1變為-Ug2, Cge和Cgc被反向充電, uge下降, 此時Uge可表示為:

其中τi= (Rg+RG) (Cge+Cgc)
上式表明,τi越大,關斷延遲時間越長。
1.3 導通至關斷的過程
IGBT在開關過程中, 可能會有電壓或電流的突變, 這將引起器件上電壓或電流尖峰的產生以及高頻諧波振鈴。這一現象有兩個不利點: 一是會產生電磁干擾, 二是會增加器件的應力。通常采取的應對措施是用緩沖吸收回路來抑制開關過程的突變。下面會分析一下電路中產生電壓或電流尖峰的原因。
首先是導通至關斷過程中的雜散電感極性會發生變化, IGBT極間電容在IGBT關斷時, 也會反向放電。
其次,二極管D1導通時,相應的D1中的電流iD1會上升。為了維持原先的電流,儲存在L02中的磁能將釋放出來,L02的端電壓反向,該電壓將使IGBT產生關斷過電壓,即在CE兩端產生電壓尖峰。如果雜散電感L02足夠小,CE端電壓的尖峰只等于IGBT的管壓降(2V左右)。但由于CE端產生了電壓尖峰,故使集電極電流iC有了一個負向的尖峰。
另外,開通過程中,由于二極管D1的反向恢復電流IRM將疊加在集電極電流iC上,這也會使IGBT實際流過的電流存在一個尖峰,這一尖峰可通過串聯在回路中的電阻上的電壓波形觀察。
[page]
2 實驗設計及結果分析
圖2所示為本實驗的電路連接圖, 其中R1取5Ω~20Ω;C1 取10000pF ~40000pF;R2 取20Ω~50Ω;C2是電解電容,取值為1000μF~3000μF;C3是薄膜電容,取值1.5μF;U是直流電壓源,電壓為10V~100V。實驗時,可通過改變R1、R2、C1、C2和U的大小來觀察各部分波形的變化,以分析各個參數對整個電路的影響。其實驗時測試的波形如圖3所示。通過觀察和分析實驗波形的變化,可以得出以下結論:

圖2 實驗電路連接圖

(a) GE端電壓波形

(b) CE端電壓波形

(c) 電源
端夾雜交流電壓波形

(d) 集電極電流波形
圖3 實驗測試波形圖
在輸入端增大串聯電阻R1的阻值, 會使輸入驅動波形的上升沿與下降沿(GE端電壓) 的銳度減緩, 其影響是使IGBT的開通與關斷的時間延長, 同時輸出端(CE) 的上升沿與下降沿的銳度也同樣減緩, 并可減小輸出端CE兩端電壓的尖峰, 另外, 帶給電源的高頻諧波的峰值也在減小。但是, 這樣會使IGBT的開關損耗增大。
GE端并聯電容C1同樣會使輸入驅動波形的上升沿和下降沿銳度減緩, 這對輸出端CE間電壓上升延遲和下降延遲有減緩作用, 但該作用沒有增加R1阻值的效果明顯。
當R2減小, 即負載增大時, 隨之增大的還有CE間電壓尖峰和CE間電壓波形的上升時間和下降時間, 以及電源端電壓中交流成分的幅值。
直流電源兩端并聯的電解電容C2可以有效抑制電源兩端的低頻諧波, 諧波的頻率在20kHz左右(與驅動信號頻率相同), 在直流電源兩端并聯薄膜電容C3對高頻諧波(幾兆赫芝) 的抑制很有效。但是, 當兩個電容同時作用時, 高頻諧波依然會被引入, 這并沒有達到我們預期的效果;對比直流電源電壓在10V~100V時各種情況下的電壓上升沿與下降沿時間可以發現: 上升時間與下降時間不會隨著直流電源電壓的增大而變化。也就是說: 在實際的全橋電路中, 這些參數不會跟隨母線的變化而變化。
3 結束語
在實際電路中,柵極電阻的選擇要考慮開關速度的要求和損耗的大小。柵極電阻也不是越小越好,當柵極電阻很小時,IGBT的CE間電壓尖峰過大,柵極電阻很大時,又會增大開關損耗。
所以,選擇時要在CE間尖峰電壓能夠承受的范圍內適當減小柵極電阻。
由于電路中的雜散電感會引起開關狀態下電壓和電流的尖峰和振鈴,所以,在實際的驅動電路中,連線要盡量短,并且驅動電路和吸收電路應布置在同一個PCB板上,同時在靠近IGBT的GE間加雙向穩壓管,以箝位引起的耦合到柵極的電壓尖峰。






