【導讀】您是否嘗試過設計一個電池充電器,當電池電壓低于規定電壓時自動為電池充電?本文將向您介紹如何設計自動電池充電器。
您是否嘗試過設計一個電池充電器,當電池電壓低于規定電壓時自動為電池充電?本文將向您介紹如何設計自動電池充電器。
當電池達到滿電狀態時,下面的充電器會自動關閉充電過程。這樣可以防止蓄電池深度充電。如果蓄電池電壓低于 12V,電路會自動為蓄電池充電。
12 伏自動電池充電器電路圖
該自動電池充電器電路主要包括兩個部分 - 電源部分和負載比較部分。
主電源電壓 230V,50Hz,連接到中心抽頭變壓器的初級繞組,將電壓降到 15-0-15V。
變壓器的輸出端與二極管 D1、D2 相連。二極管 D1、D2 用于將低交流電壓轉換為脈動直流電壓。這一過程也稱為整流。脈動直流電壓被加到 470uF 的電容器上,以消除交流波紋。
因此,電容器輸出的是未經調節的直流電壓。現在,這個未穩壓的直流電壓被加到 LM317 可變穩壓器上,以提供穩壓的直流電壓。
該穩壓器的輸出電壓在 1.2V 至 37V 之間可調,最大輸出電流為 1.5A。通過改變連接到 LM317 調整引腳的 10k 電位器,可改變該穩壓器的輸出電壓。
Lm317 穩壓器的輸出通過二極管 D5 和電阻 R5 加到電池上。二極管 D5 用于避免主電源失效時電池放電。
當電池充滿電后,反向偏置的齊納二極管 D6 導通。此時,BD139 NPN 晶體管的基極通過齊納二極管獲得電流,從而使總電流接地。
在該電路中,綠色 LED 用于指示電池電量。電阻器 R3 用于保護綠色 LED 不受高壓影響。
電路原理
如果電池電壓低于 12V,則來自 LM317 IC 的電流通過電阻器 R5 和二極管 D5 流向電池。此時齊納二極管 D6 將不導通,因為電池的電流全部用于充電。
當電池電壓升至 13.5V 時,流向電池的電流停止,齊納二極管獲得足夠的擊穿電壓,允許電流通過。
此時,晶體管基極獲得足夠的電流,從而導通,這樣 LM317 穩壓器的輸出電流就通過晶體管 Q1 接地。因此,紅色 LED 指示充滿電。
充電器設置
電池充電器的輸出電壓應低于電池的 1.5 倍,充電器的電流應為電池電流的 10%。電池充電器應具有過壓保護、短路保護和極性反接保護功能。
注:還可了解如何構建電池充電電量指示器電路?
2.自動電池充電器
電路圖
本項目中提到了用于密封鉛酸電池的自動電池充電器電路。這是一種脈沖充電器電路,有助于延長電池的使用壽命。該電路的工作原理說明如下。
LM317 充當電壓調節器和電流控制器件。15V 的齊納二極管用于將 LM317 設置為在無負載時輸出 16.2V 電壓。當 2N4401 由 555 的輸出導通時,LM317 的 ADJ 引腳接地,其輸出電壓為 1.3V。
LM358 充當比較器和電壓跟隨器。LM336 用于向 LM358 的非反相端(引腳 3)提供 2.5V 的基準電壓。分壓器網絡用于向 LM358 的反相端(引腳 2)提供部分電池電壓。
當電池電量達到 14.5V 時,LM358 反相端輸入的電壓略高于 LM336 設置的引腳 3 上的 2.5V。這將使 555 的輸出變高。
結果,紅色 LED 發光,晶體管導通。這將使 LM317 的 ADJ 引腳接地,其輸出降至 1.3V。
當電池電量低于 13.8V 時,LM358 輸出高電平,555 輸出低電平。因此,電壓從 LM317 流向電池,綠色 LED 發光,表示正在充電。
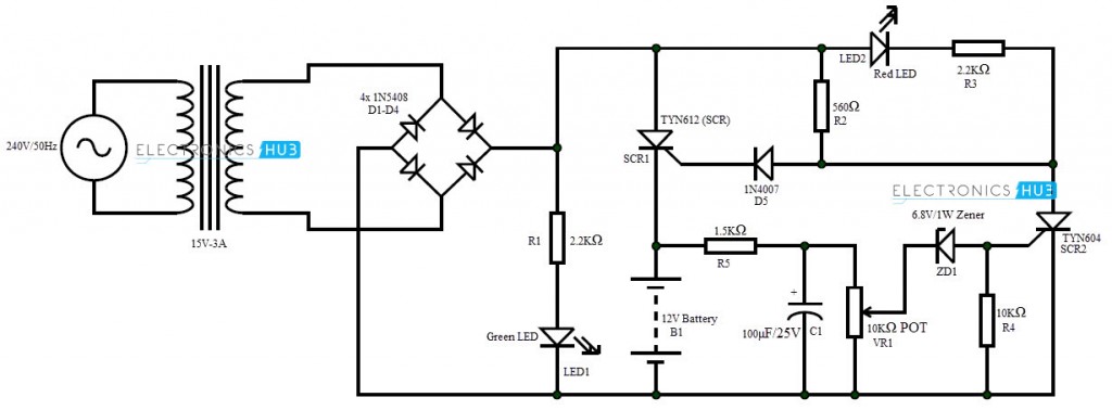
3. 使用可控硅的電池充電器
本項目使用可控硅實現了一個自動電池充電器電路。它可用于為 12V 電池充電。通過選擇適當的元件,也可為 6V 和 9V 等不同電位的電池充電。電路工作原理如下。
在變壓器和橋式整流器的幫助下,交流電源被轉換成 15 伏直流電,綠色 LED 燈被打開。直流輸出是脈動直流,因為整流器后沒有濾波器。
這一點很重要,因為只有當電源電壓為 0 或與電源斷開時,可控硅才會停止導通,而這只有在脈動直流的情況下才有可能實現。
最初,可控硅 1 通過 R2 和 D5 接收到柵極電壓后開始導通。當 SCR1 導通時,15V 直流電流將流過電池,電池開始充電。當電池上的電量幾乎充滿時,它將與電流相反,電流開始通過 R5 流動。
當電位達到 6.8V 時,齊納 ZD1 開始導通,為可控硅 2 提供足夠的柵極電壓,使其開啟。
因此,電流通過 R2 流經 SCR2,而 SCR1 則由于柵極電壓和電源電壓被切斷而關閉。紅色 LED 燈亮起,表明電池已充滿電。
電池完全充滿電
免責聲明:本文為轉載文章,轉載此文目的在于傳遞更多信息,版權歸原作者所有。本文所用視頻、圖片、文字如涉及作品版權問題,請聯系小編進行處理。
推薦閱讀:





