【導讀】本工程介紹了適用于 80+ PC Gold 電源、90-264 VAC 輸入范圍的 180 W(12 V/14.2 A、12 V/0.83 A)參考設計。12 V 主轉換器采用 66 kHz 工作頻率,并使用自驅動同步整流器來取代輸出正向二極管。這樣可以限度地提高效率,同時保持簡單性。
本工程介紹了適用于 80+ PC Gold 電源、90-264 VAC 輸入范圍的 180 W(12 V/14.2 A、12 V/0.83 A)參考設計。12 V 主轉換器采用 66 kHz 工作頻率,并使用自驅動同步整流器來取代輸出正向二極管。這樣可以限度地提高效率,同時保持簡單性。
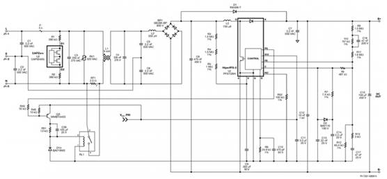
該設計基于用于 PFC 前端的 PFS7326H 和用于主輸出級和備用輸出級的 TFS7703H IC。該裝置的額定全功率為 180 W。但主通道能夠提供 150% 的峰值負載。
輸入濾波器/升壓轉換器
下圖顯示了輸入 EMI 濾波器和 PFC 級。功率因數校正器采用 PFS7326H。
EMI 濾波/浪涌限制
電容器C3和C4用于控制差模噪聲。當交流電源移除時,電阻器 R1 和 R2 與 U1 一起對 C3 和 C4 進行放電。電感器 L1 控制共模 EMI。U2、U3 和 BR1 的散熱器連接到 PFS 源極引腳源,以消除散熱器作為輻射/電容耦合噪聲源的情況。
熱敏電阻 RT1 提供浪涌限制。繼電器 RL1 使熱敏電阻 RT1 短路,以提高穩態運行期間的效率。該繼電器由 U1 的 PG 輸出通過 Q3、R49-51 和 C39 激活。當繼電器首次開啟時,電容器 C39 并聯 R51 以提供吸合電流。C39充電后,電阻R51向RL1提供減小的保持電流,從而降低穩態繼電器功耗。當 Q3 關斷時,二極管 D14 為 RL1 線圈電流提供放電路徑。
電容器 C1-2 和 C5-7 濾除共模 EMI。電感器 L2 過濾差模 EMI。
輸出 DC-DC 轉換器和偏置電源
下圖描繪了使用 TFS7703H 實現的 12 V、170 W 2 開關正激轉換器和 12 V、10 W 反激式備用轉換器。
使用 HiperPFSTM -2 (PFS7326H) 和 HiperTFSTM-2 (TFS7703H) 的 180 W 功率因數校正電源
使用 HiperPFS-2 和 HiperTFS-2 輸出級的 180 W 功率因數校正電源原理圖
初級偏置電源
元件 D3、Q1、C18、R14-15 和 VR2 調節 U2 和 U3 的偏置電源電壓。未調節的偏置電源由備用轉換器變壓器 T2 上的初級參考繞組生成。該繞組的輸出經D7和C24整流和濾波。偏置電源通過光耦合器 U6 的輸出開啟,以開啟 U2 和 U3 的正向轉換器部分。
免責聲明:本文為轉載文章,轉載此文目的在于傳遞更多信息,版權歸原作者所有。本文所用視頻、圖片、文字如涉及作品版權問題,請聯系小編進行處理。
推薦閱讀:


